HOME   LIST
‹–   –›

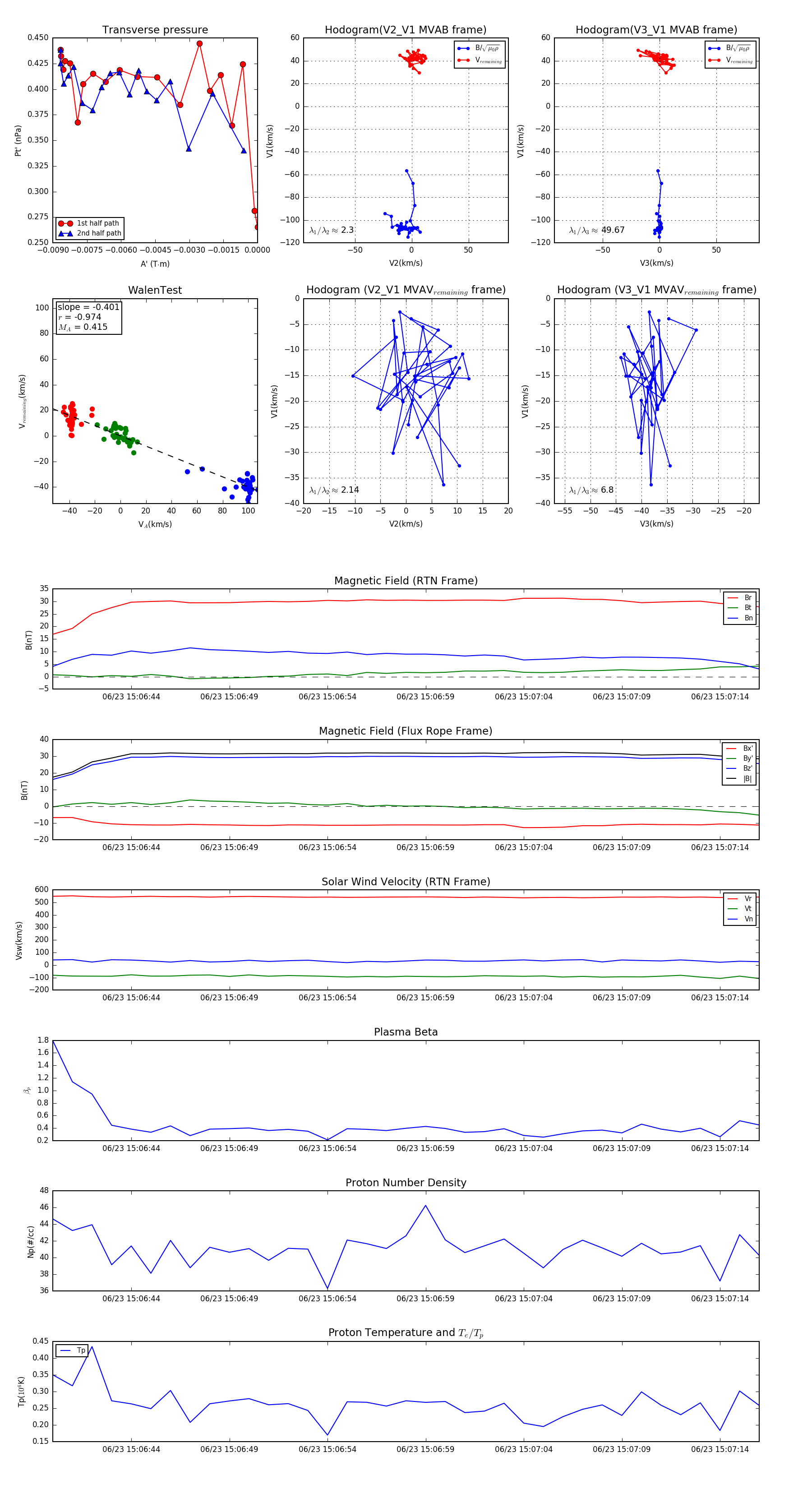
Flux Rope in 2024

Flux Rope Event 2024-06-23 15:06:40 ~ 2024-06-23 15:07:16 (37 seconds)


plot