HOME   LIST
‹–   –›

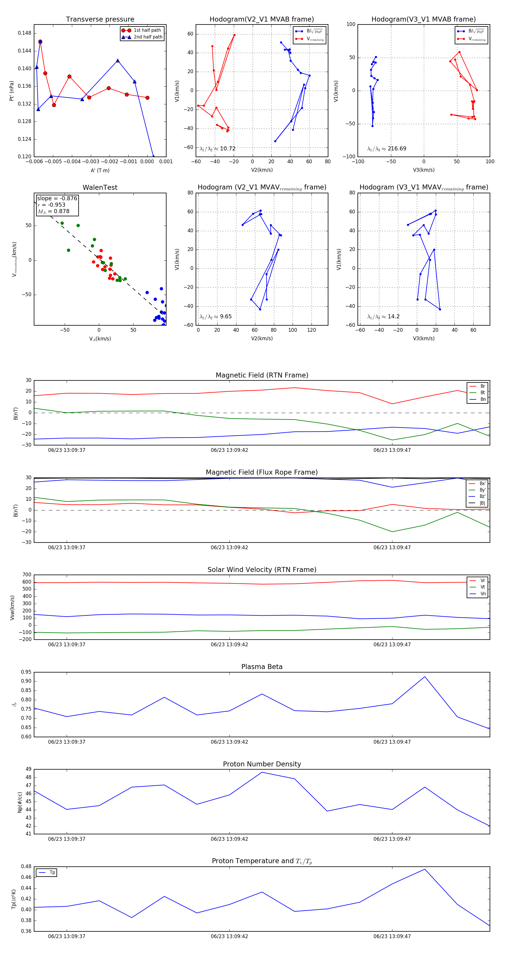
Flux Rope in 2024

Flux Rope Event 2024-06-23 13:09:36 ~ 2024-06-23 13:09:50 (15 seconds)


plot