HOME   LIST
‹–   –›

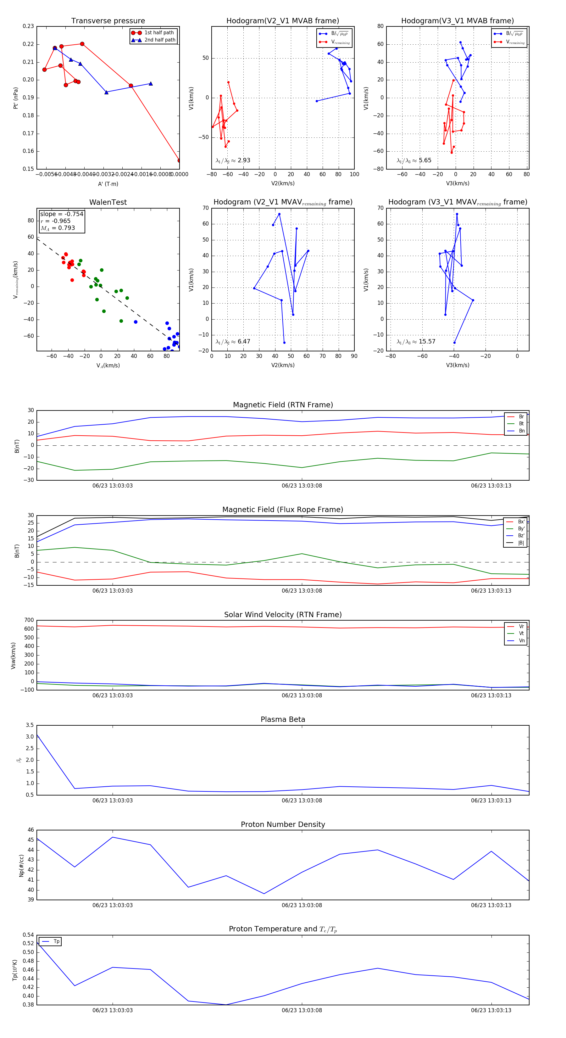
Flux Rope in 2024

Flux Rope Event 2024-06-23 13:03:01 ~ 2024-06-23 13:03:14 (14 seconds)


plot