HOME   LIST
‹–   –›

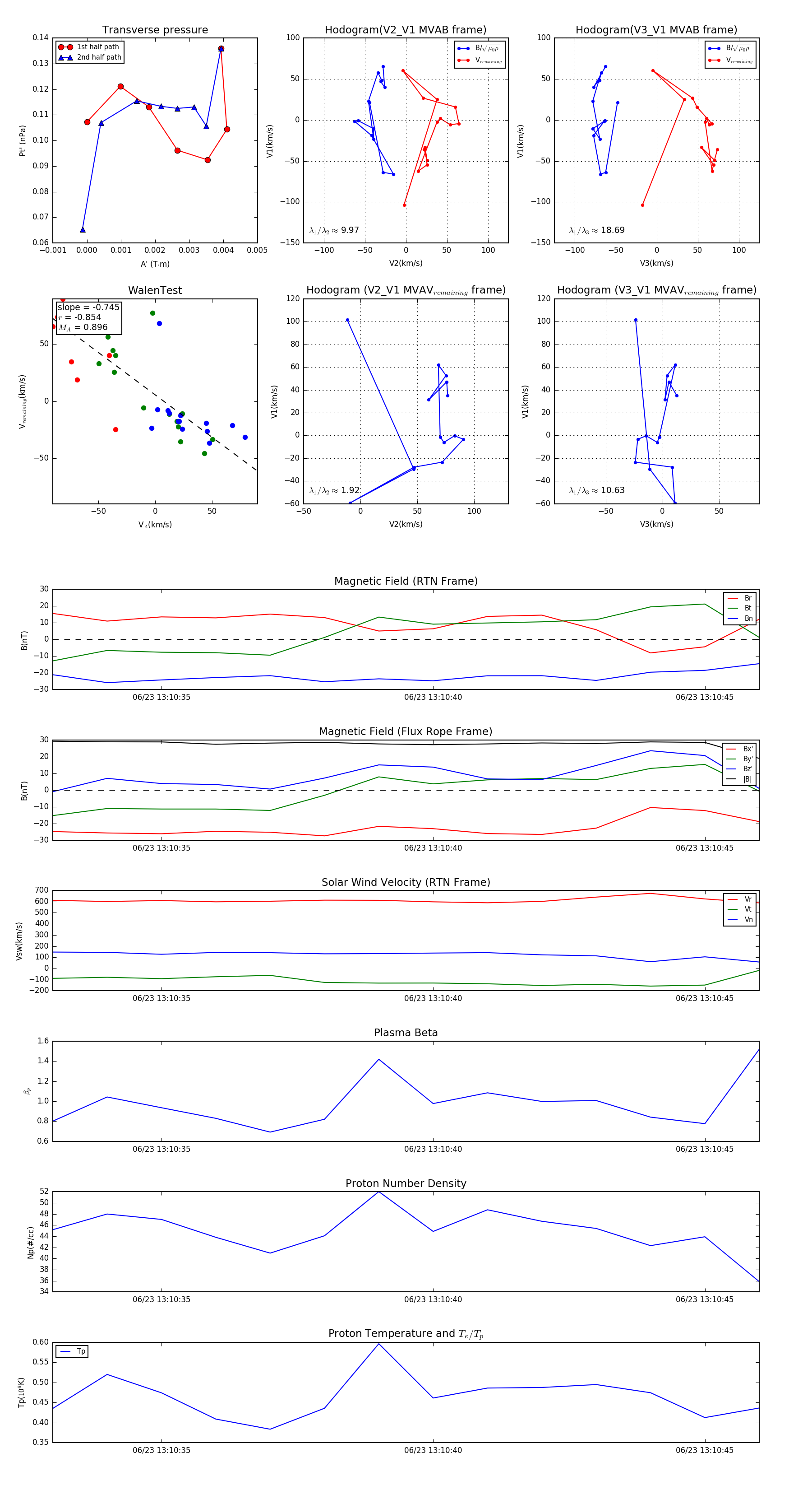
Flux Rope in 2024

Flux Rope Event 2024-06-23 13:10:33 ~ 2024-06-23 13:10:46 (14 seconds)


plot