HOME   LIST
‹–   –›

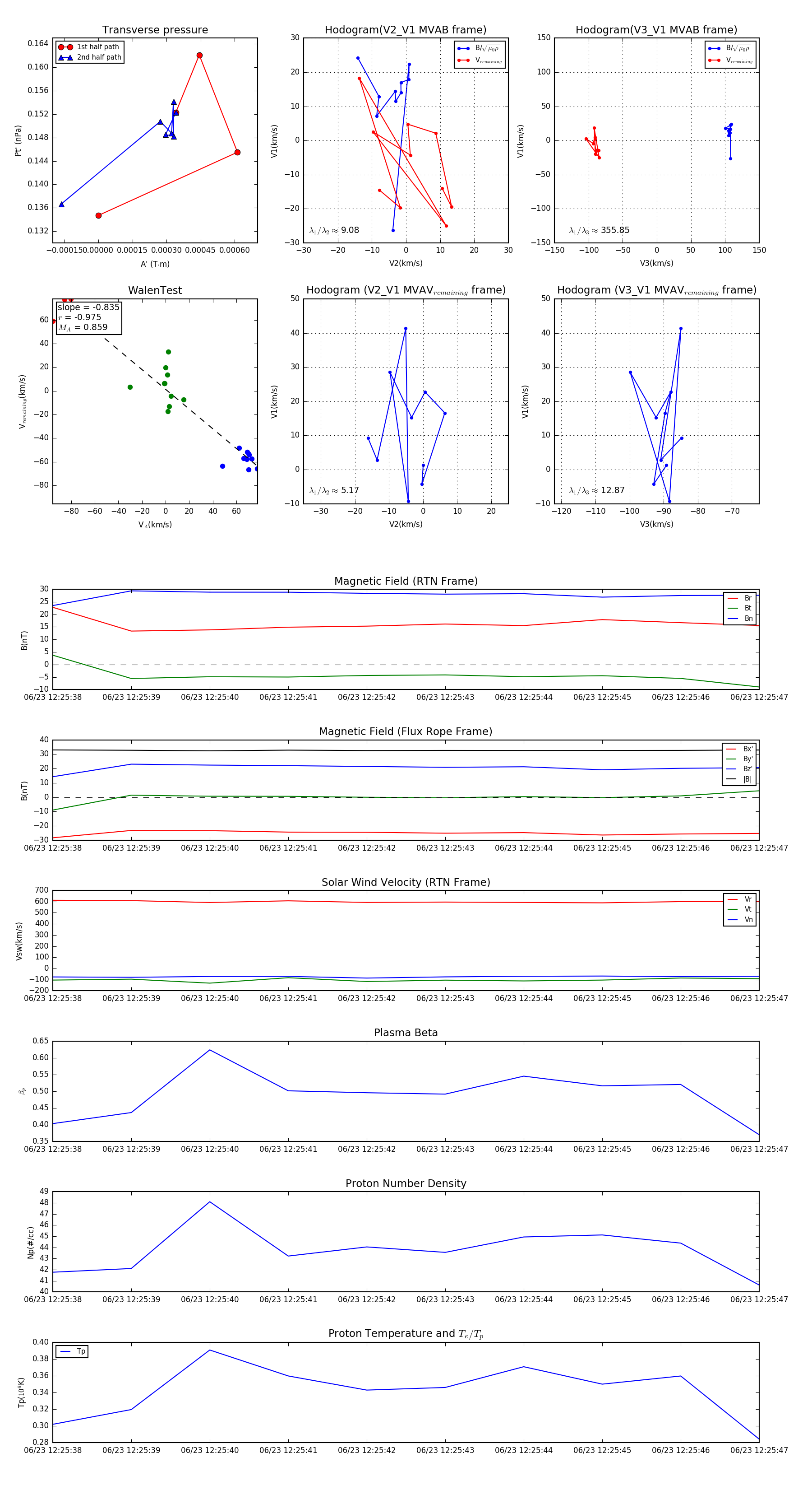
Flux Rope in 2024

Flux Rope Event 2024-06-23 12:25:38 ~ 2024-06-23 12:25:47 (10 seconds)


plot