HOME   LIST
‹–   –›

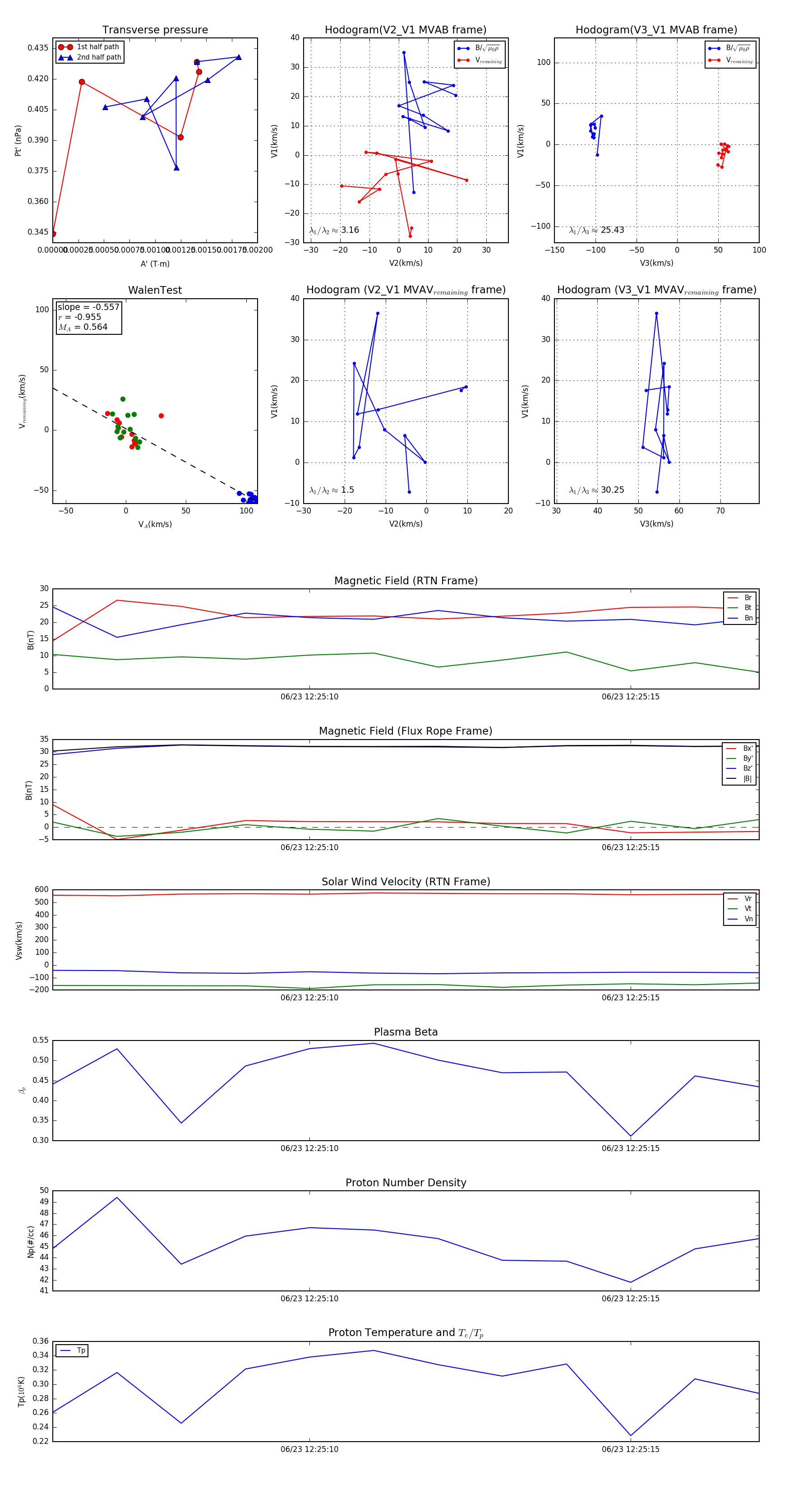
Flux Rope in 2024

Flux Rope Event 2024-06-23 12:25:06 ~ 2024-06-23 12:25:17 (12 seconds)


plot