HOME   LIST
‹–   –›

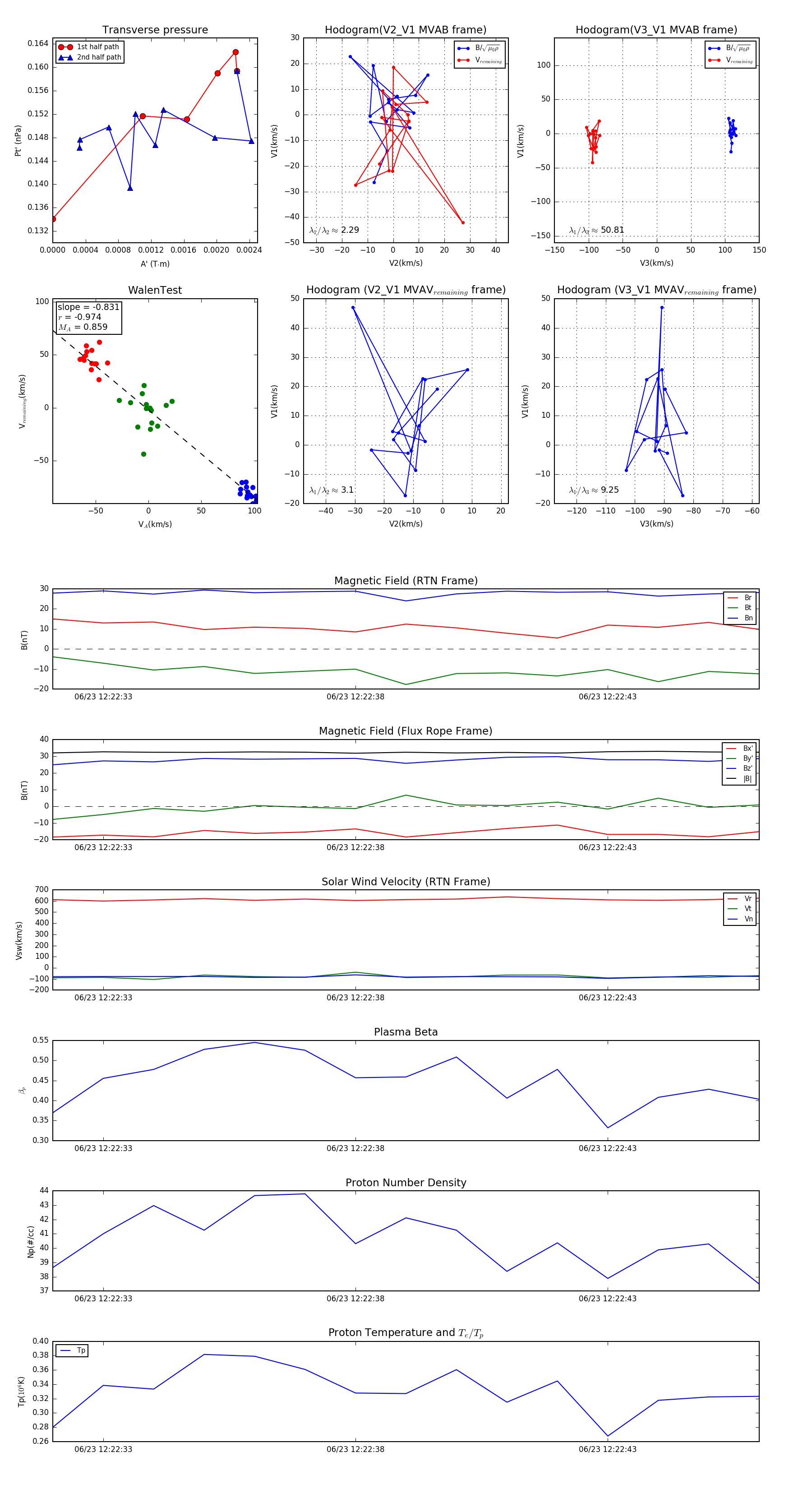
Flux Rope in 2024

Flux Rope Event 2024-06-23 12:22:32 ~ 2024-06-23 12:22:46 (15 seconds)


plot