HOME   LIST
‹–   –›

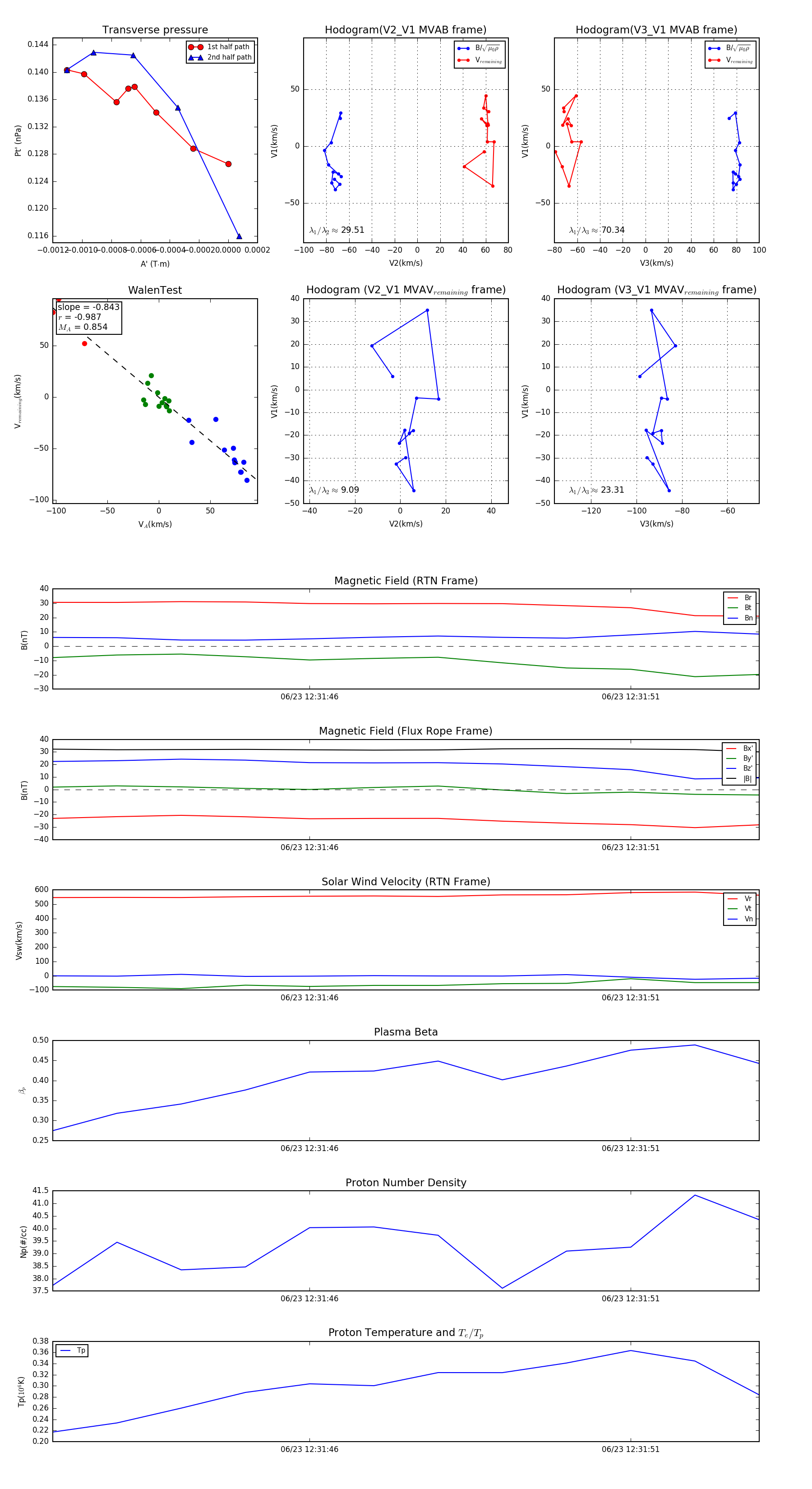
Flux Rope in 2024

Flux Rope Event 2024-06-23 12:31:42 ~ 2024-06-23 12:31:53 (12 seconds)


plot