HOME   LIST
‹–   –›

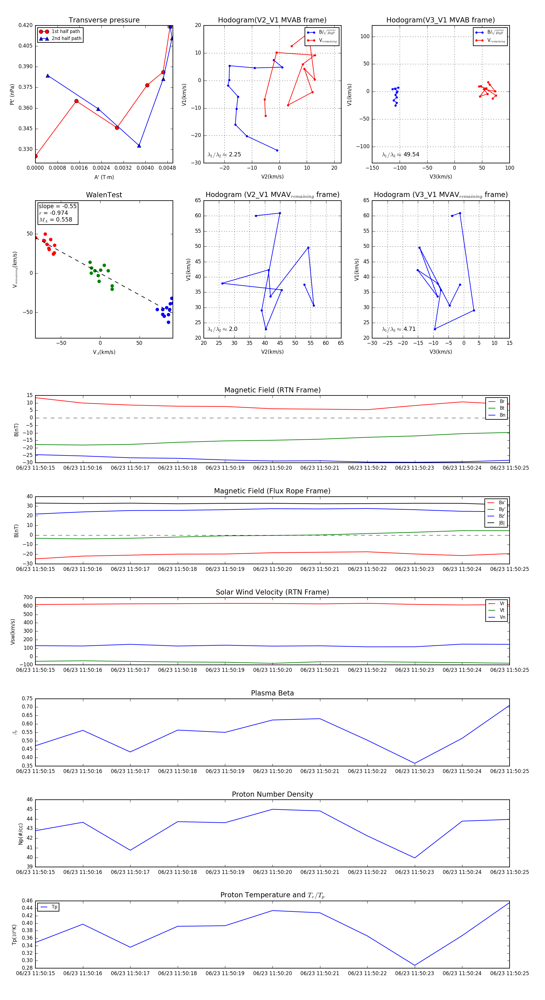
Flux Rope in 2024

Flux Rope Event 2024-06-23 11:50:15 ~ 2024-06-23 11:50:25 (11 seconds)


plot