HOME   LIST
‹–   –›

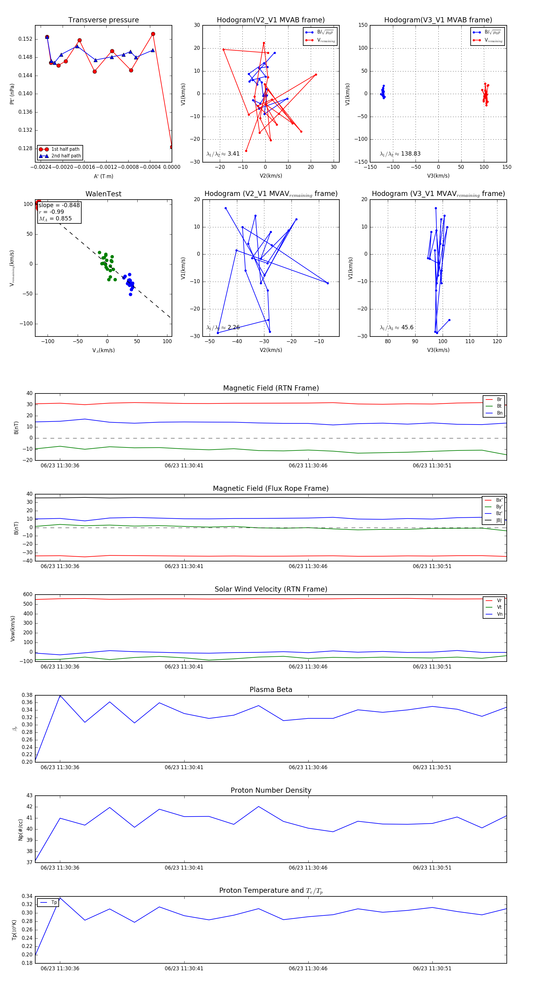
Flux Rope in 2024

Flux Rope Event 2024-06-23 11:30:35 ~ 2024-06-23 11:30:54 (20 seconds)


plot