HOME   LIST
‹–   –›

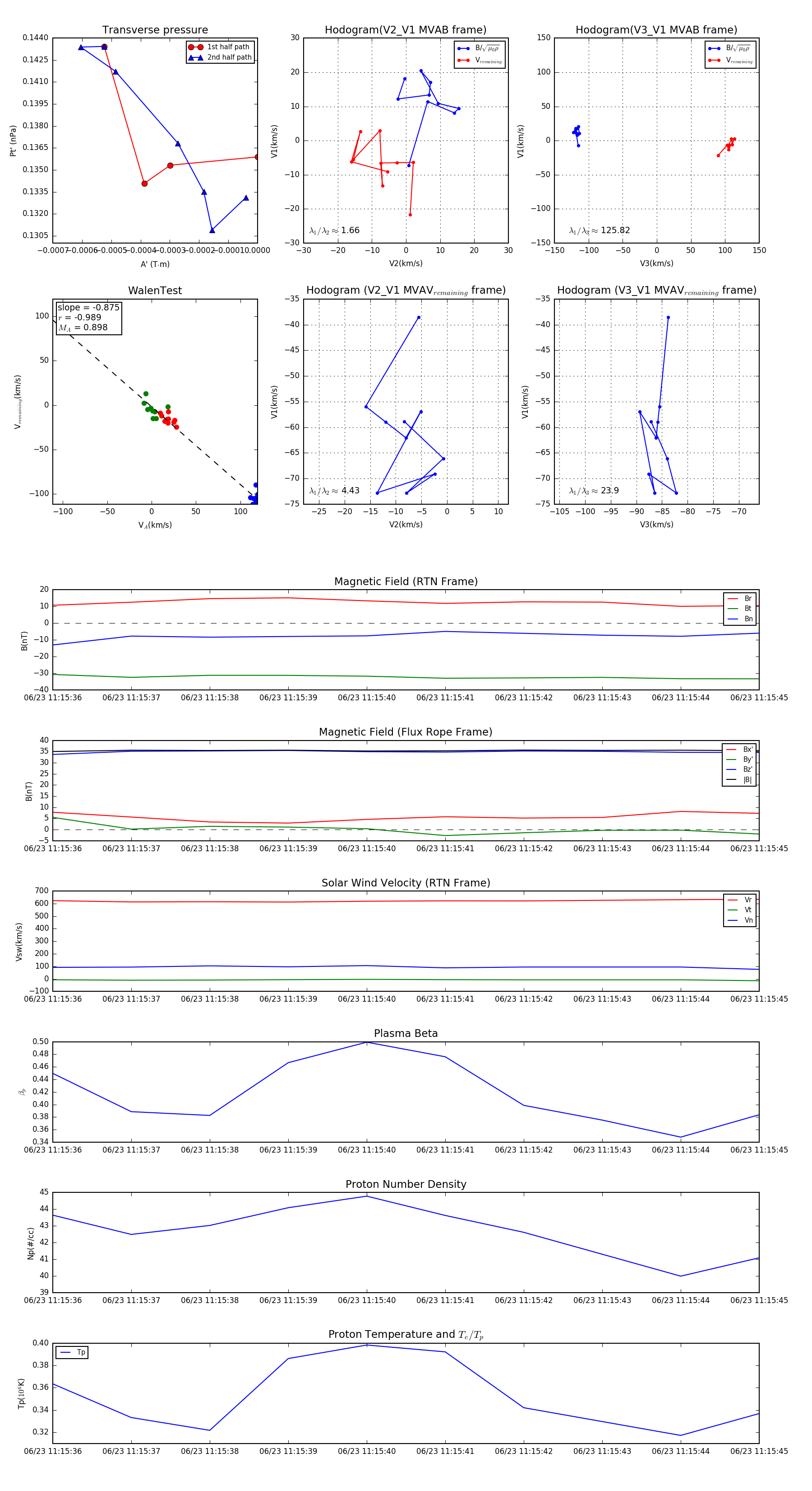
Flux Rope in 2024

Flux Rope Event 2024-06-23 11:15:36 ~ 2024-06-23 11:15:45 (10 seconds)


plot