HOME   LIST
‹–   –›

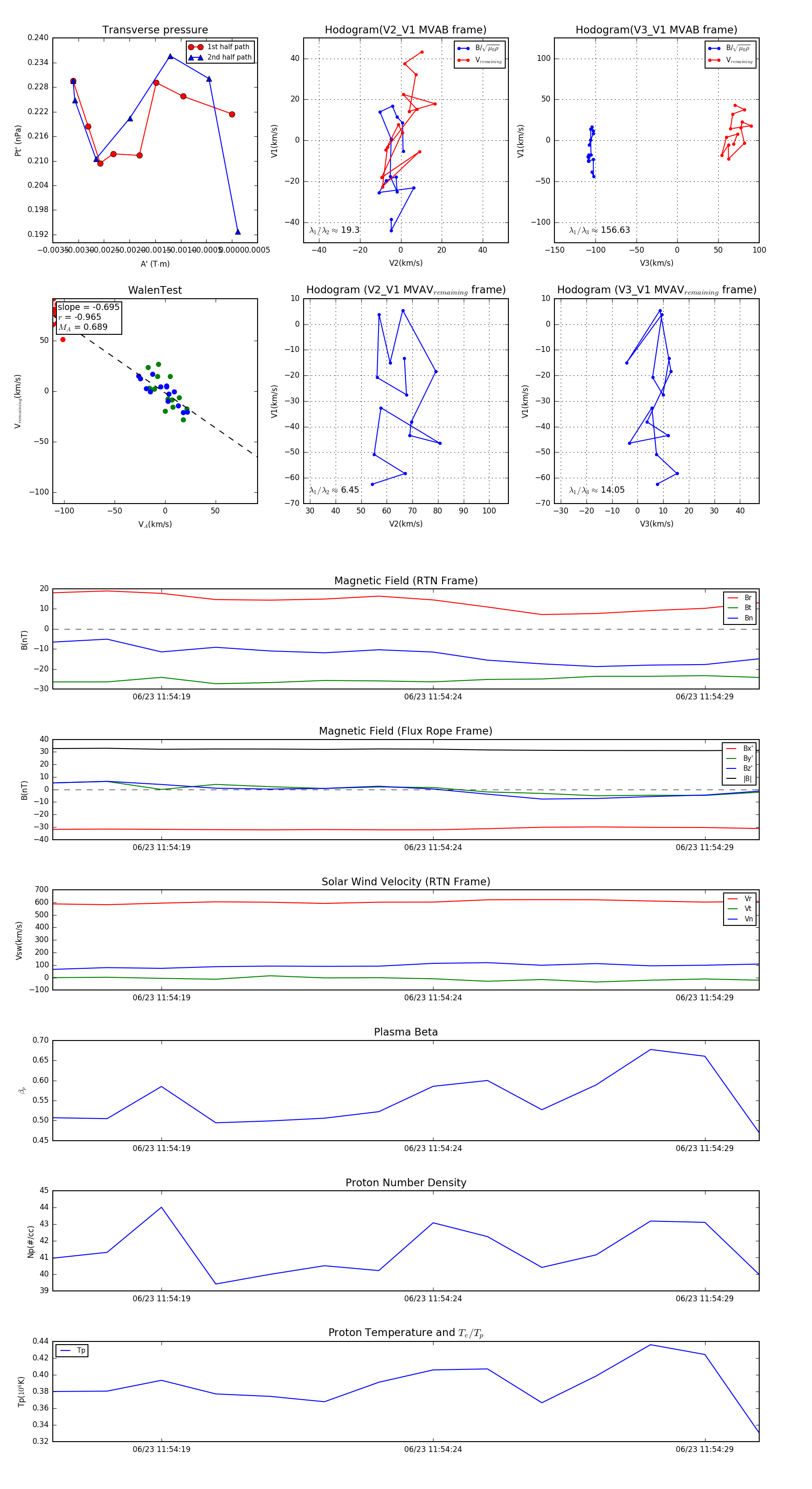
Flux Rope in 2024

Flux Rope Event 2024-06-23 11:54:17 ~ 2024-06-23 11:54:30 (14 seconds)


plot