HOME   LIST
‹–   –›

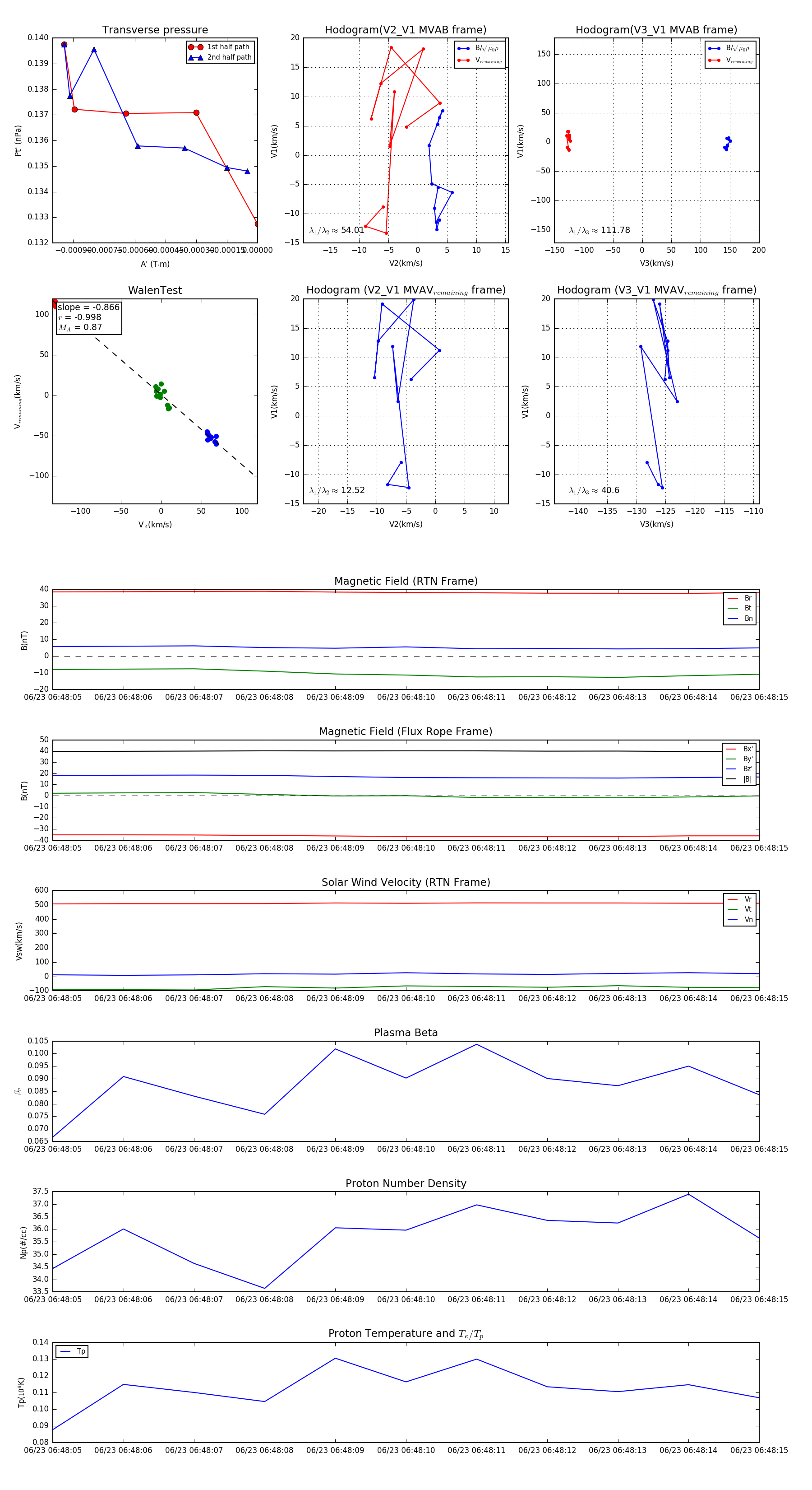
Flux Rope in 2024

Flux Rope Event 2024-06-23 06:48:05 ~ 2024-06-23 06:48:15 (11 seconds)


plot