HOME   LIST
‹–   –›

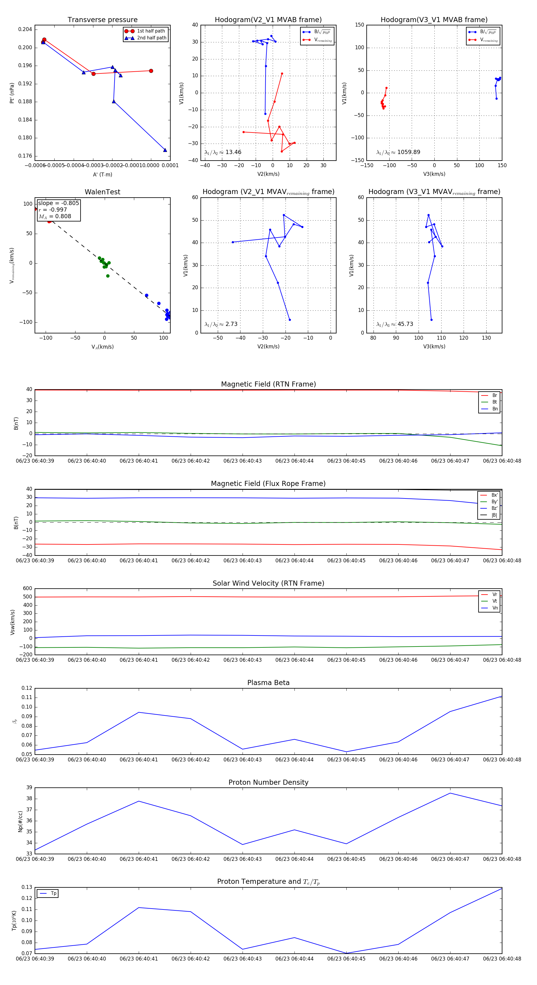
Flux Rope in 2024

Flux Rope Event 2024-06-23 06:40:39 ~ 2024-06-23 06:40:48 (10 seconds)


plot