HOME   LIST
‹–   –›

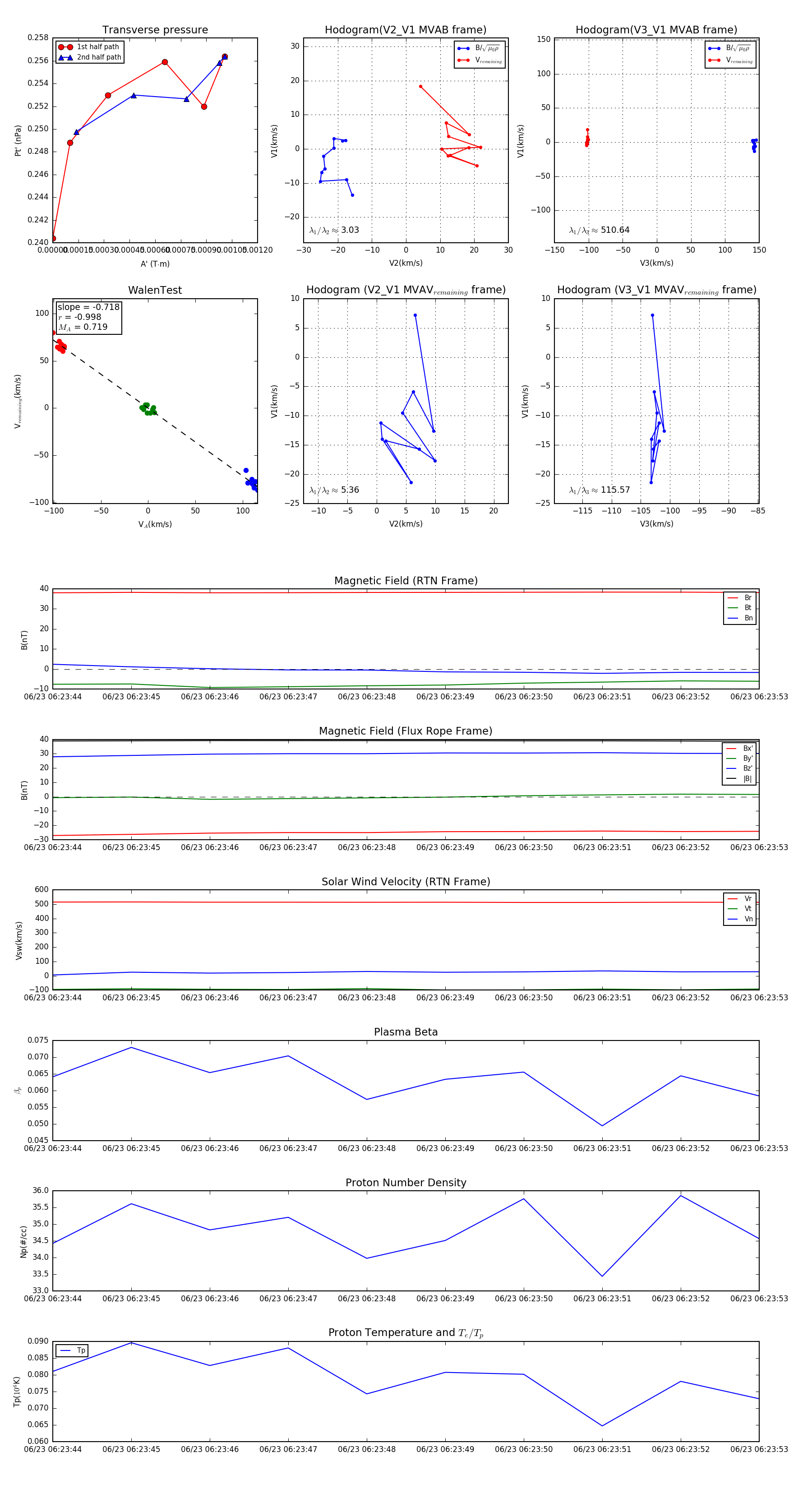
Flux Rope in 2024

Flux Rope Event 2024-06-23 06:23:44 ~ 2024-06-23 06:23:53 (10 seconds)


plot