HOME   LIST
‹–   –›

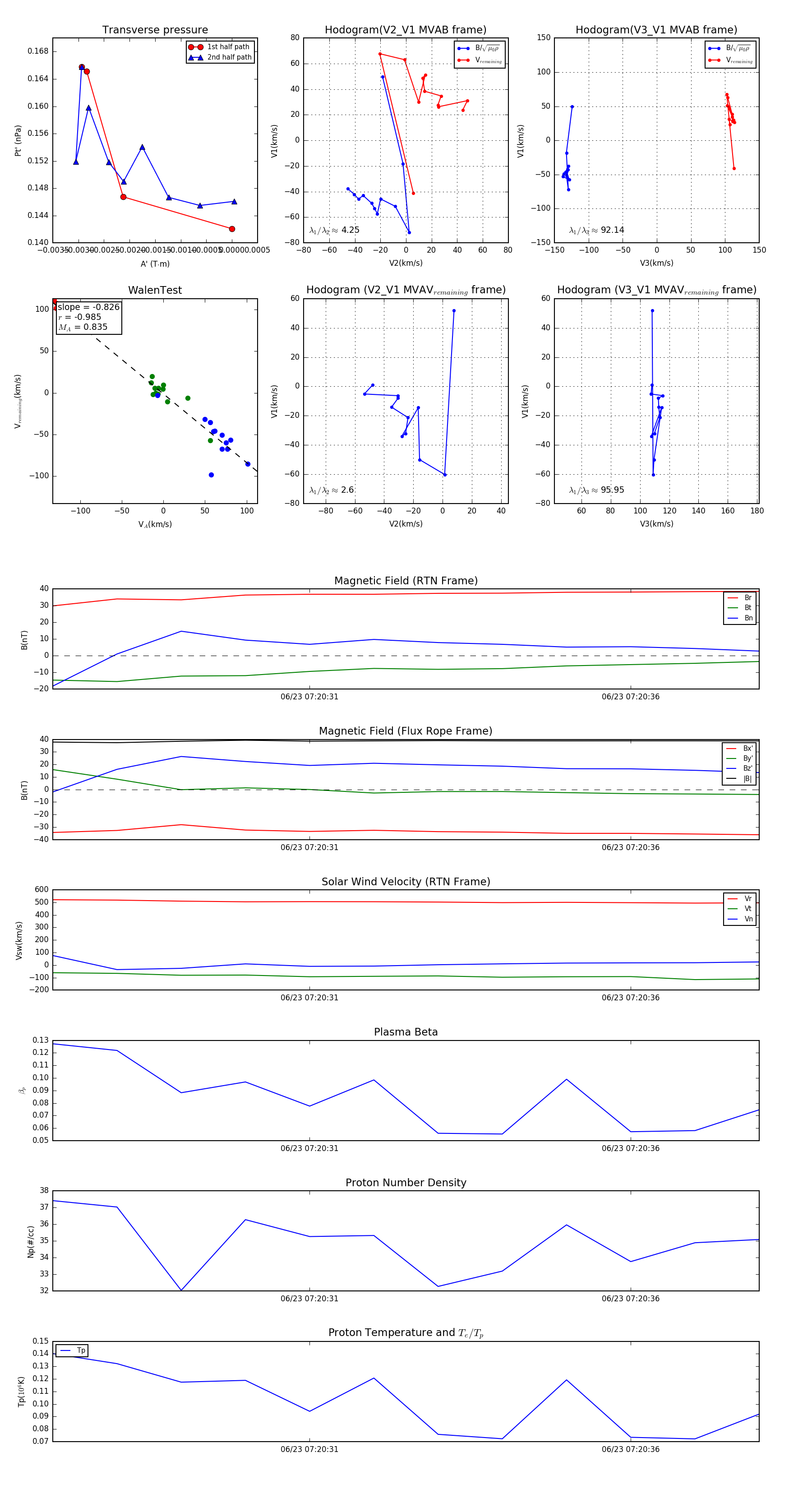
Flux Rope in 2024

Flux Rope Event 2024-06-23 07:20:27 ~ 2024-06-23 07:20:38 (12 seconds)


plot