HOME   LIST
‹–   –›

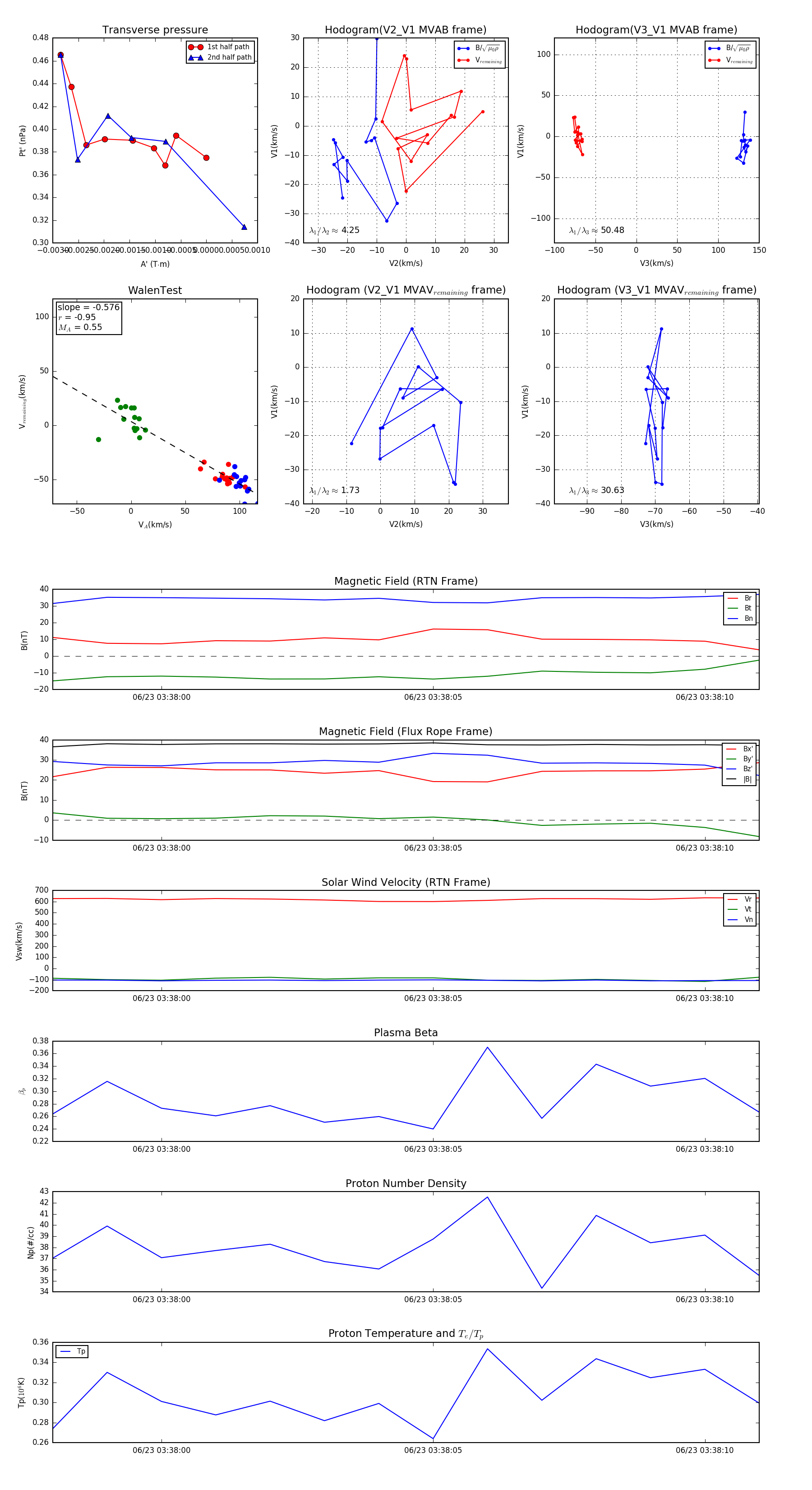
Flux Rope in 2024

Flux Rope Event 2024-06-23 03:37:58 ~ 2024-06-23 03:38:11 (14 seconds)


plot