HOME   LIST
‹–   –›

Flux Rope in 2024

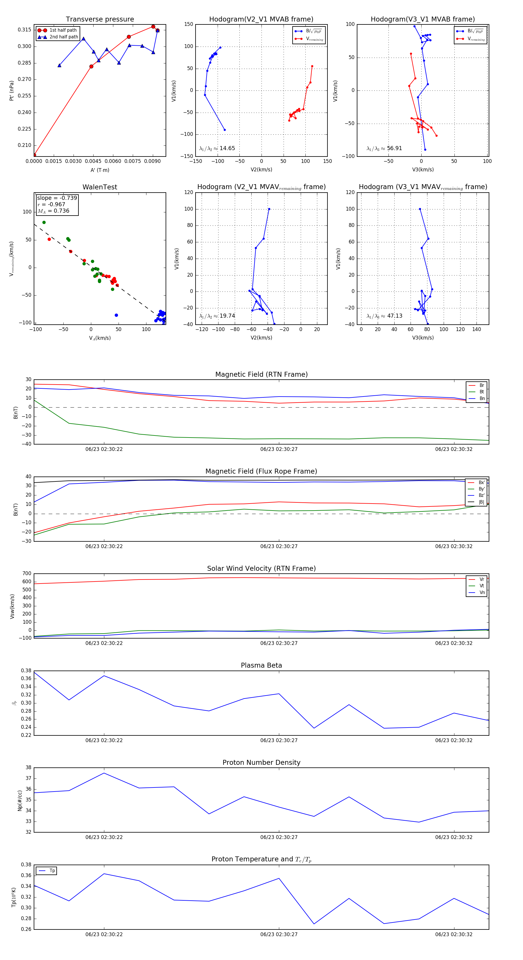
Flux Rope Event 2024-06-23 02:30:20 ~ 2024-06-23 02:30:33 (14 seconds)


plot