HOME   LIST
‹–   –›

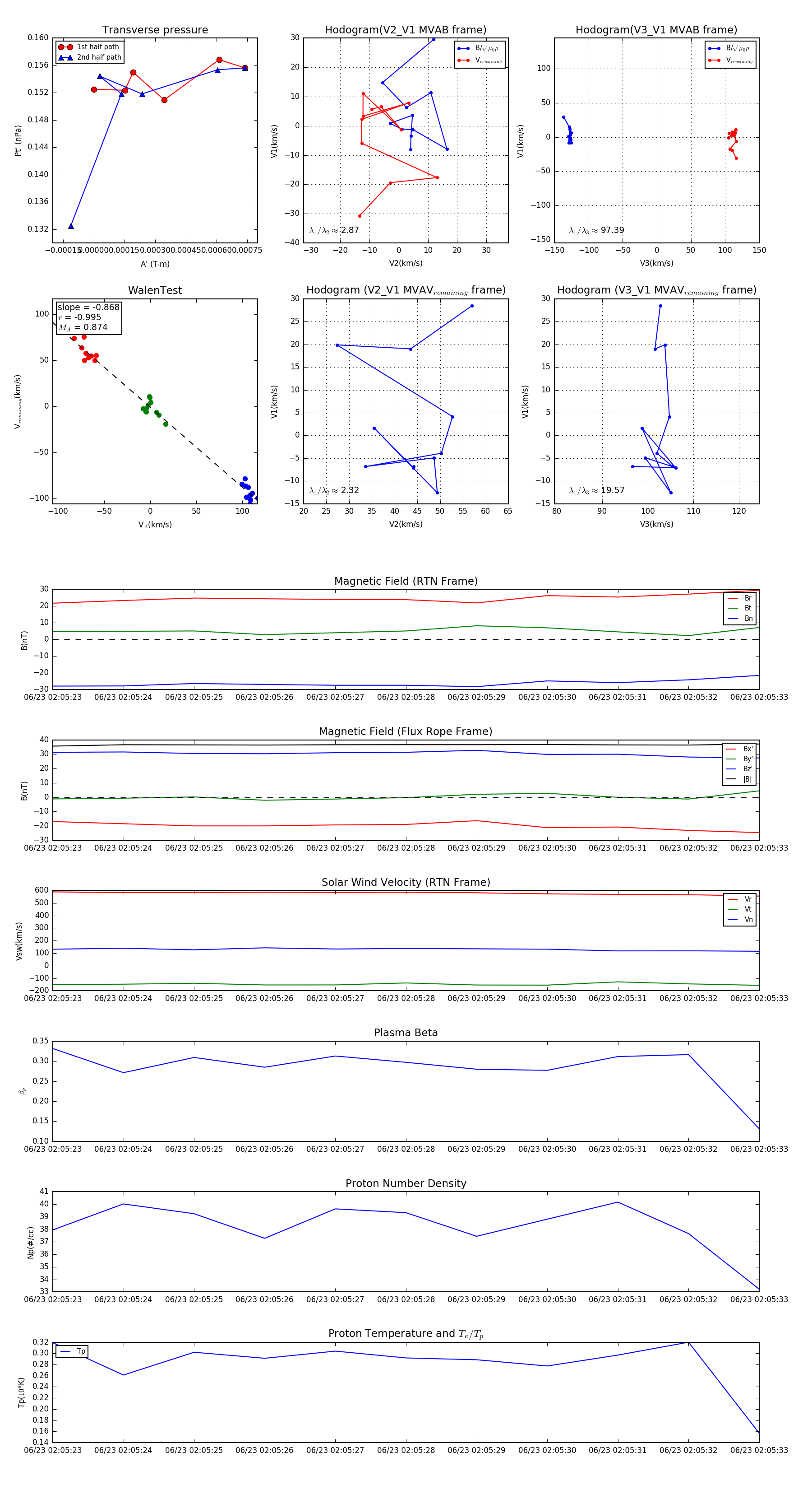
Flux Rope in 2024

Flux Rope Event 2024-06-23 02:05:23 ~ 2024-06-23 02:05:33 (11 seconds)


plot