HOME   LIST
‹–   –›

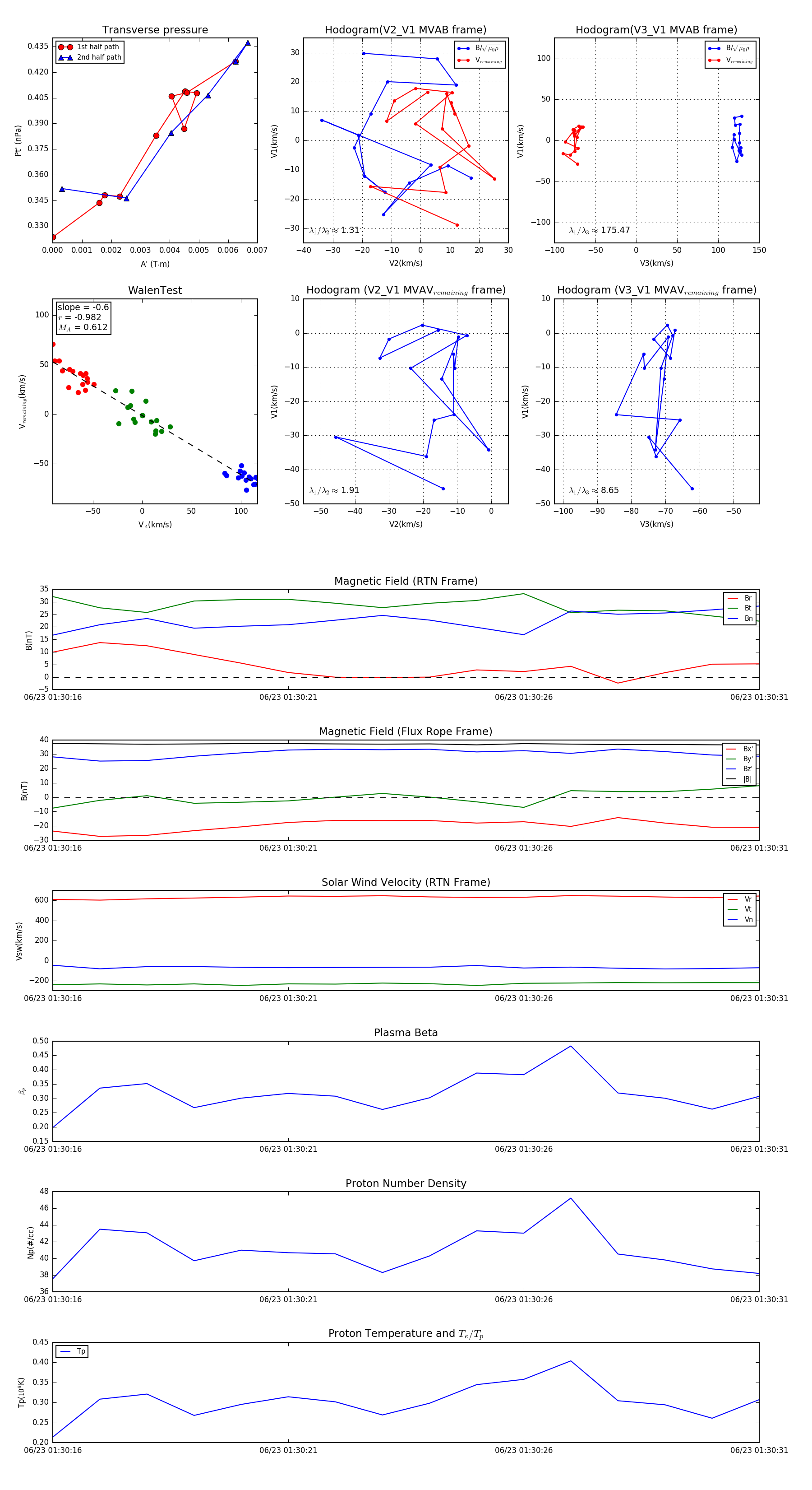
Flux Rope in 2024

Flux Rope Event 2024-06-23 01:30:16 ~ 2024-06-23 01:30:31 (16 seconds)


plot