HOME   LIST
‹–   –›

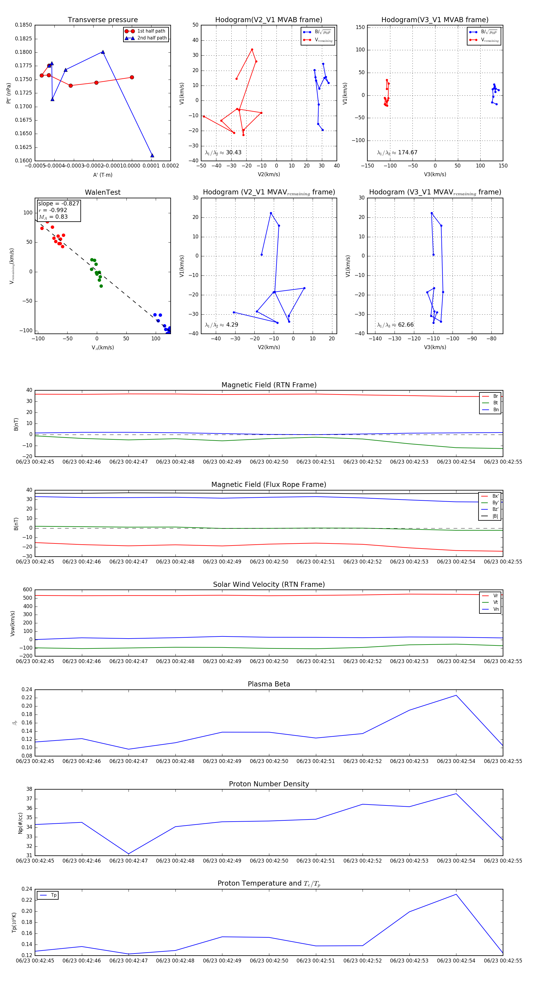
Flux Rope in 2024

Flux Rope Event 2024-06-23 00:42:45 ~ 2024-06-23 00:42:55 (11 seconds)


plot