HOME   LIST
‹–   –›

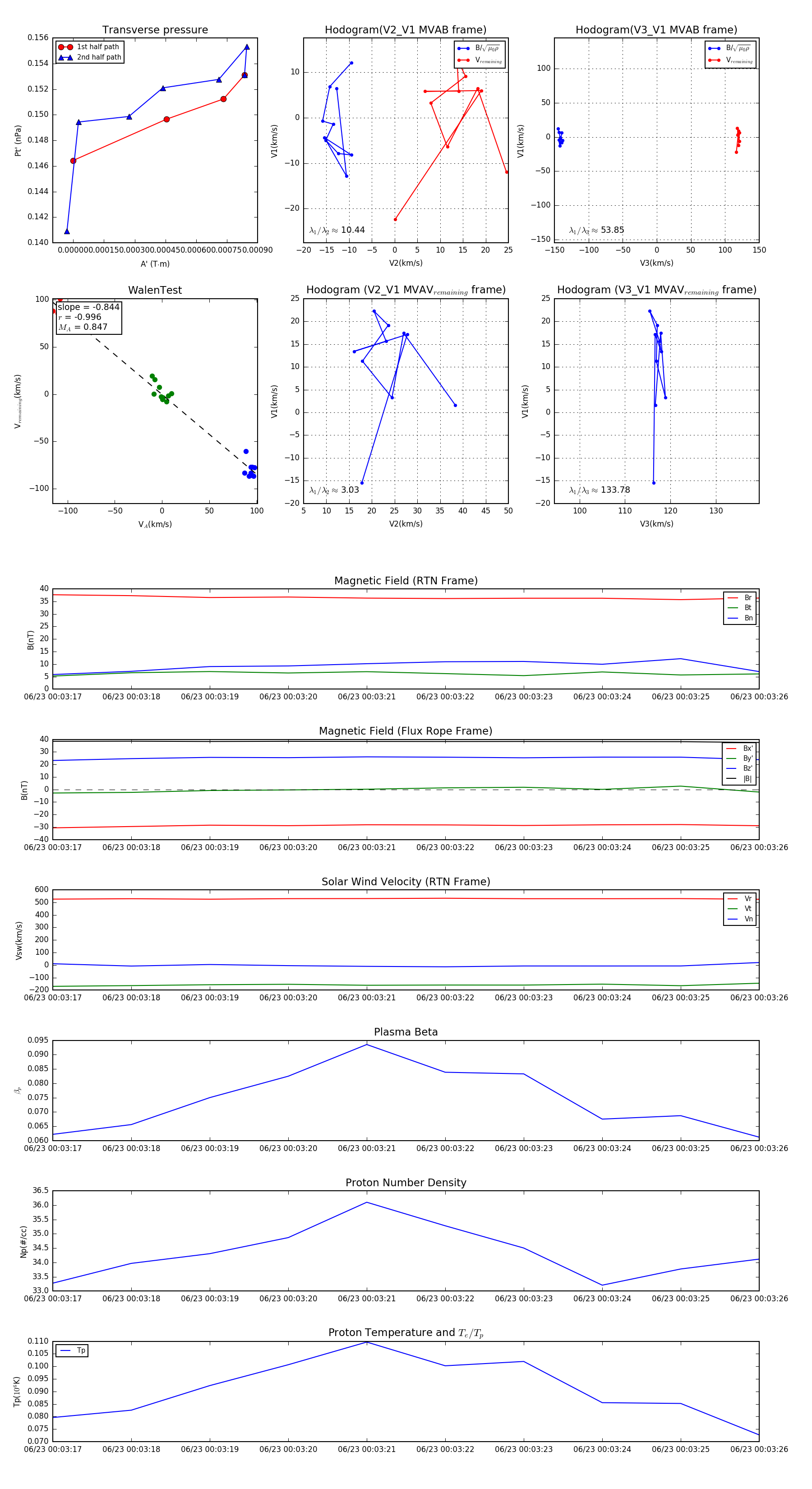
Flux Rope in 2024

Flux Rope Event 2024-06-23 00:03:17 ~ 2024-06-23 00:03:26 (10 seconds)


plot