HOME   LIST
‹–   –›

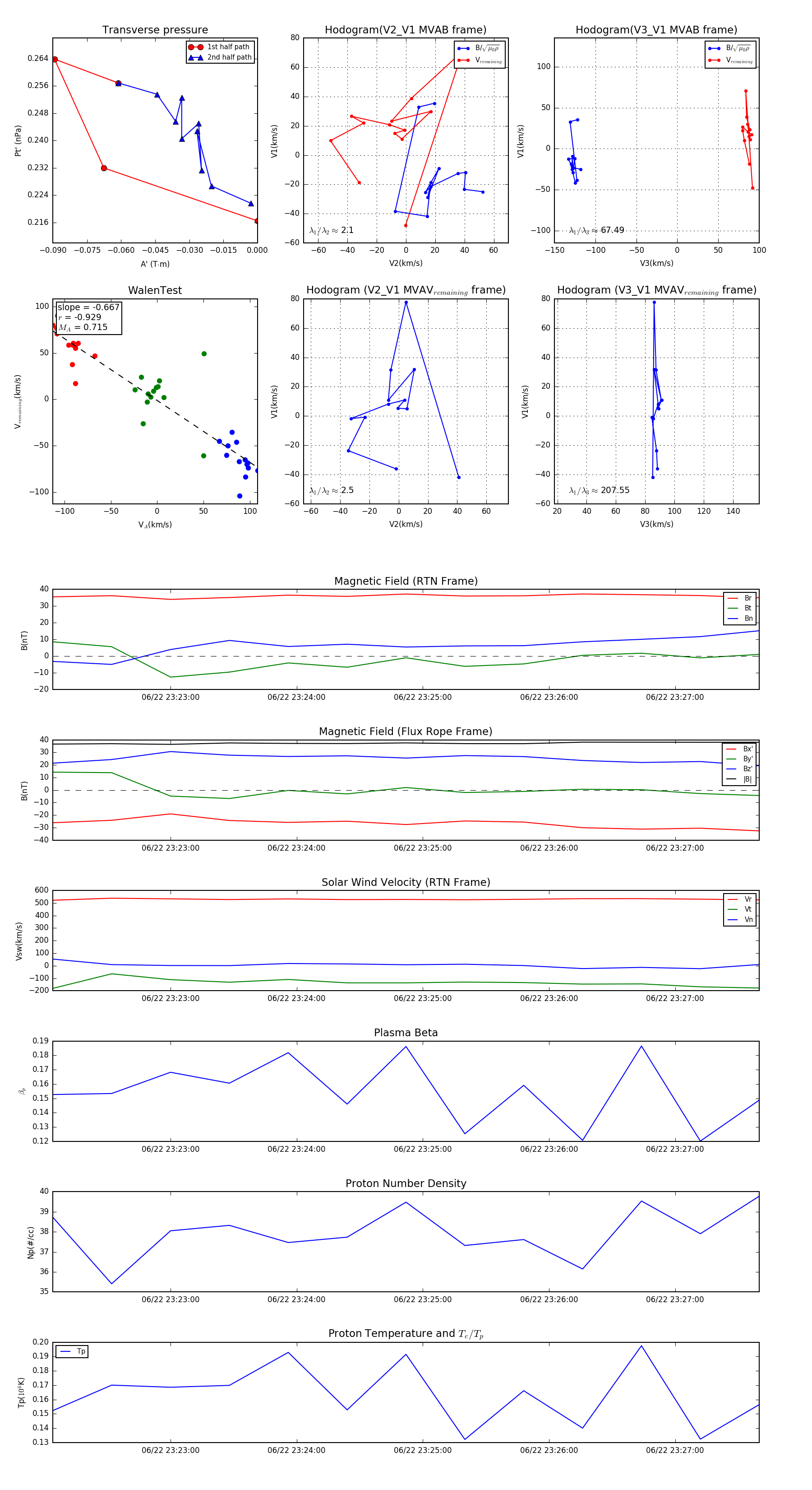
Flux Rope in 2024

Flux Rope Event 2024-06-22 23:22:04 ~ 2024-06-22 23:27:40 (337 seconds)


plot