HOME   LIST
‹–   –›

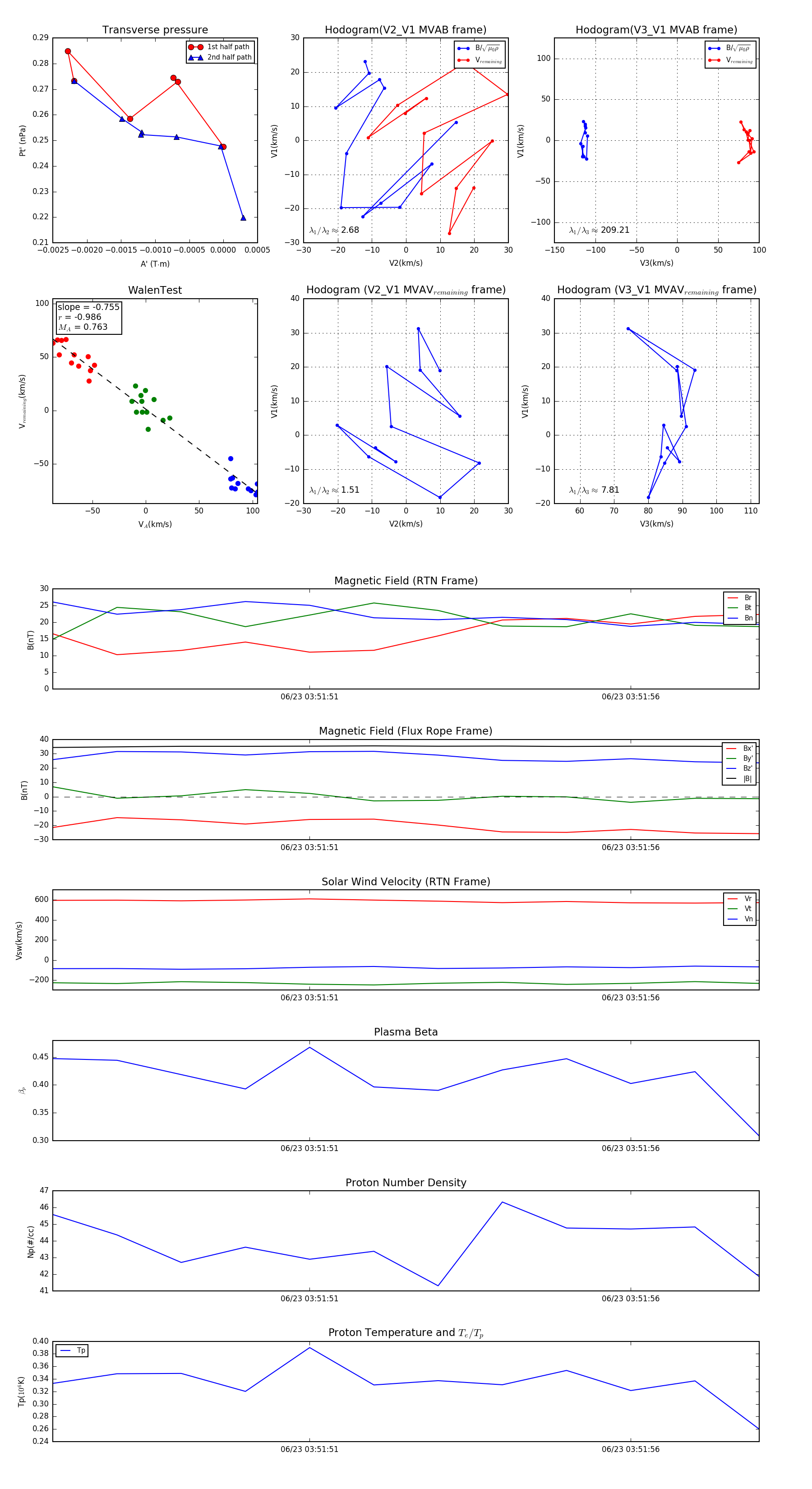
Flux Rope in 2024

Flux Rope Event 2024-06-23 03:51:47 ~ 2024-06-23 03:51:58 (12 seconds)


plot