HOME   LIST
‹–   –›

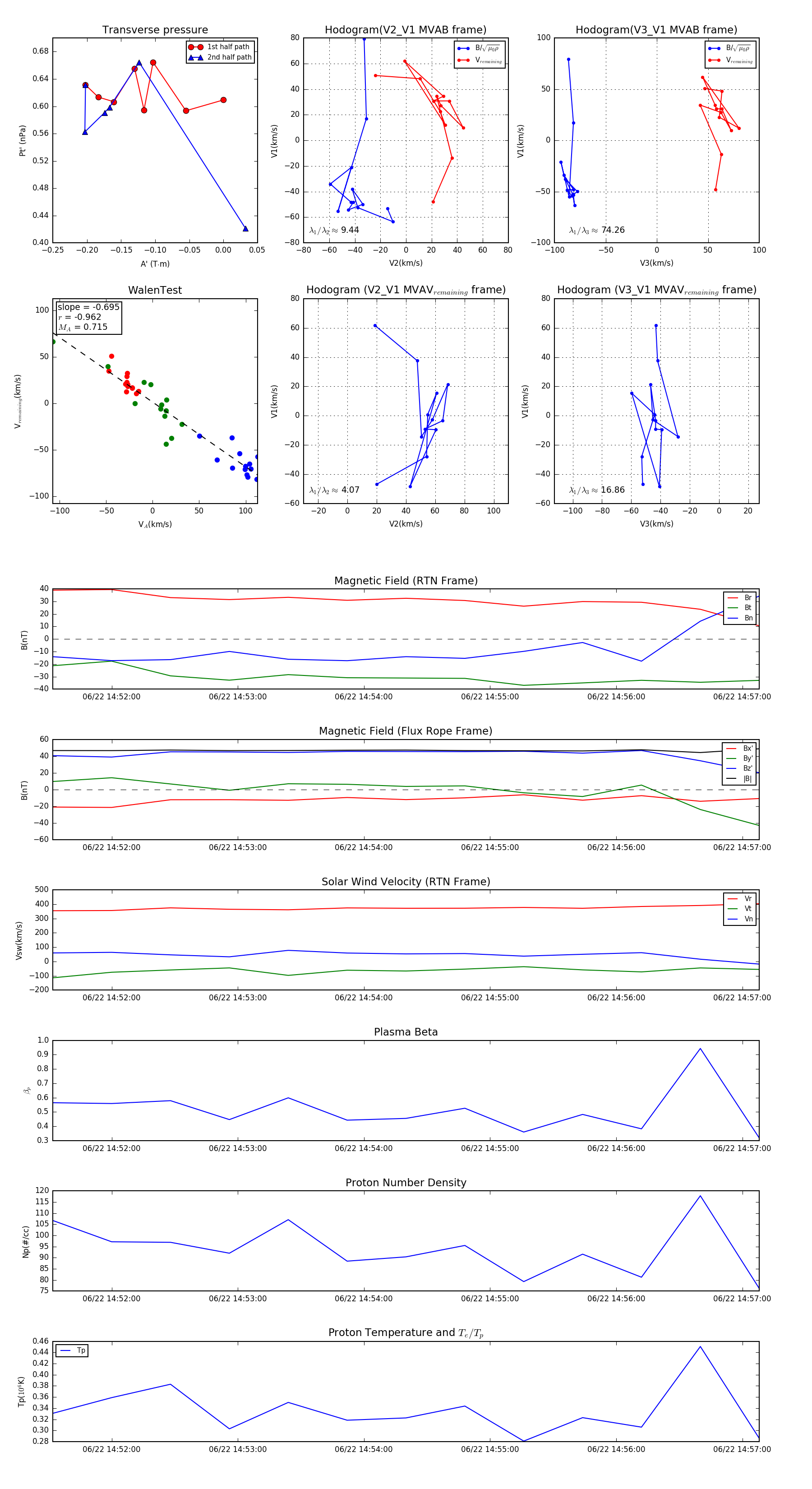
Flux Rope in 2024

Flux Rope Event 2024-06-22 14:51:32 ~ 2024-06-22 14:57:08 (337 seconds)


plot