HOME   LIST
‹–   –›

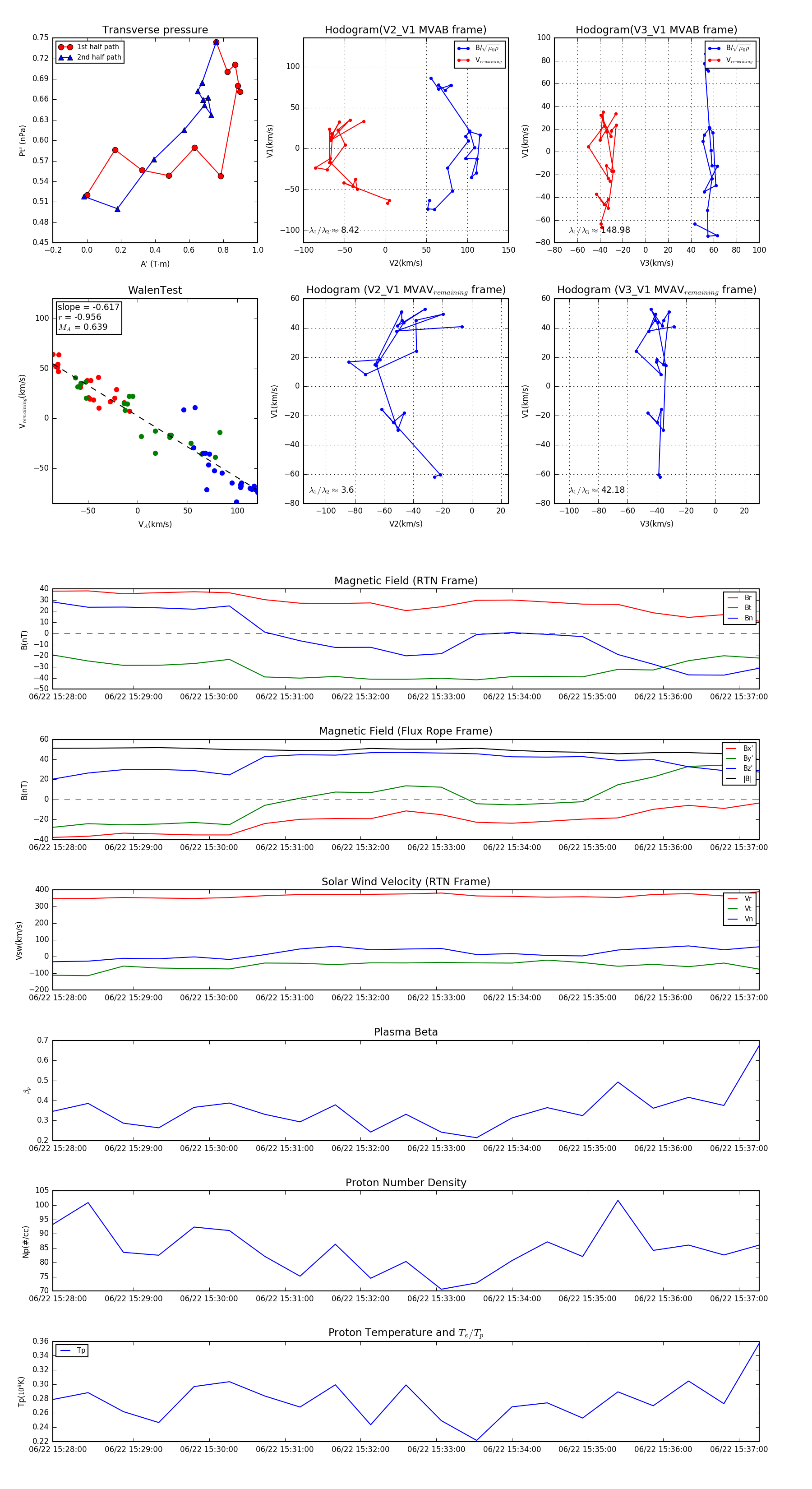
Flux Rope in 2024

Flux Rope Event 2024-06-22 15:27:56 ~ 2024-06-22 15:37:16 (561 seconds)


plot