HOME   LIST
‹–   –›

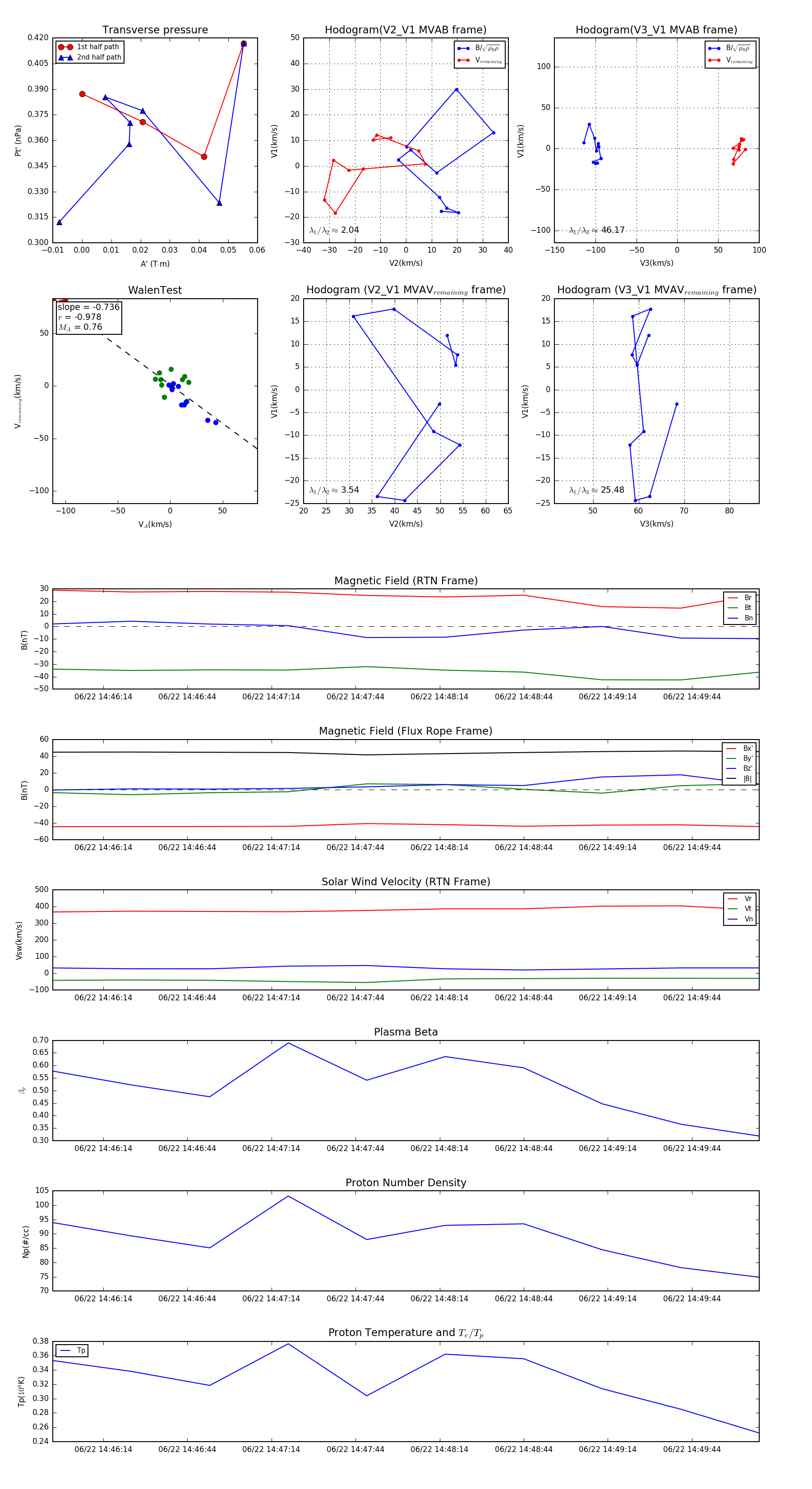
Flux Rope in 2024

Flux Rope Event 2024-06-22 14:45:56 ~ 2024-06-22 14:50:08 (253 seconds)


plot