HOME   LIST
‹–   –›

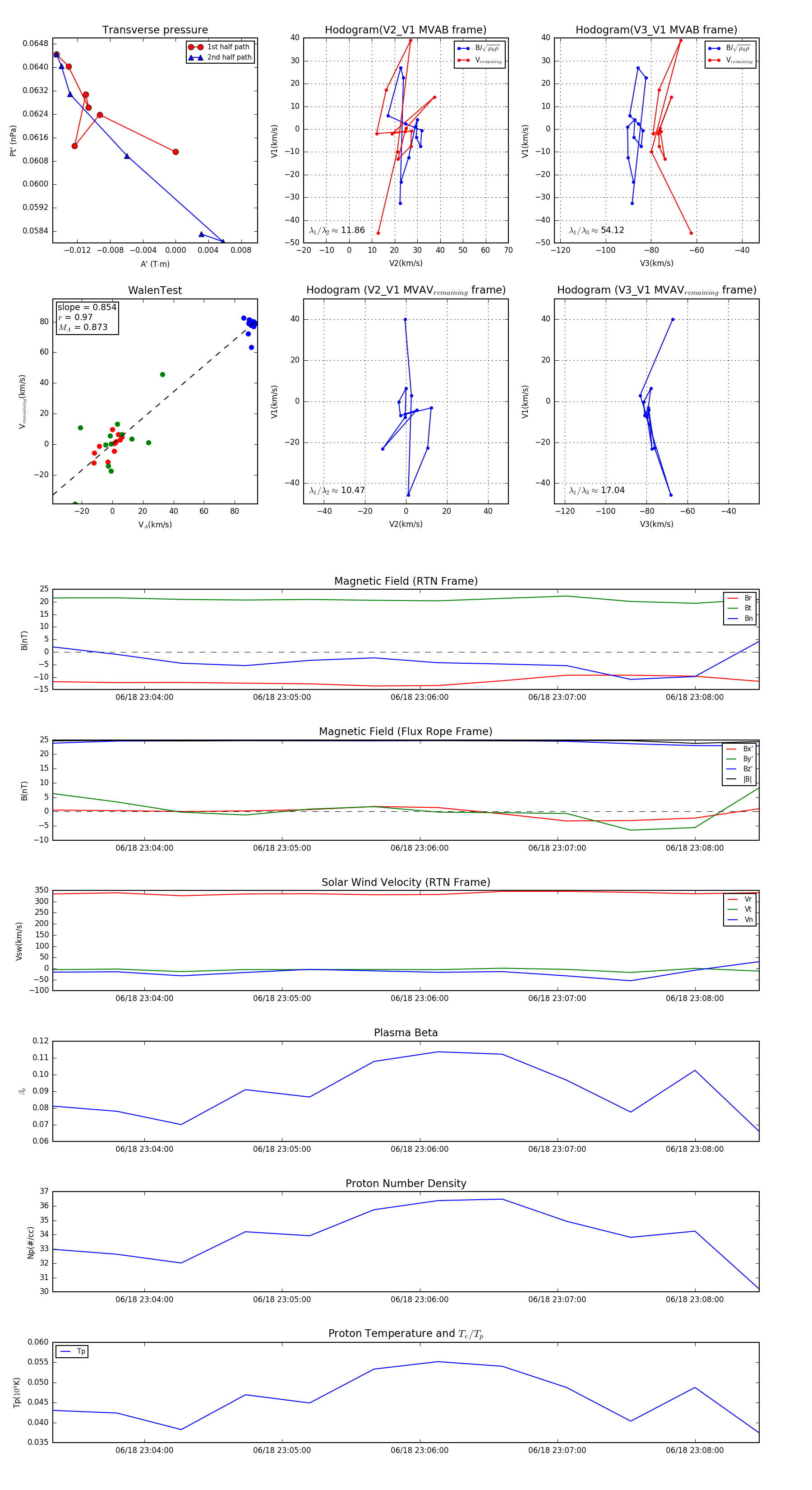
Flux Rope in 2024

Flux Rope Event 2024-06-18 23:03:20 ~ 2024-06-18 23:08:28 (309 seconds)


plot