HOME   LIST
‹–   –›

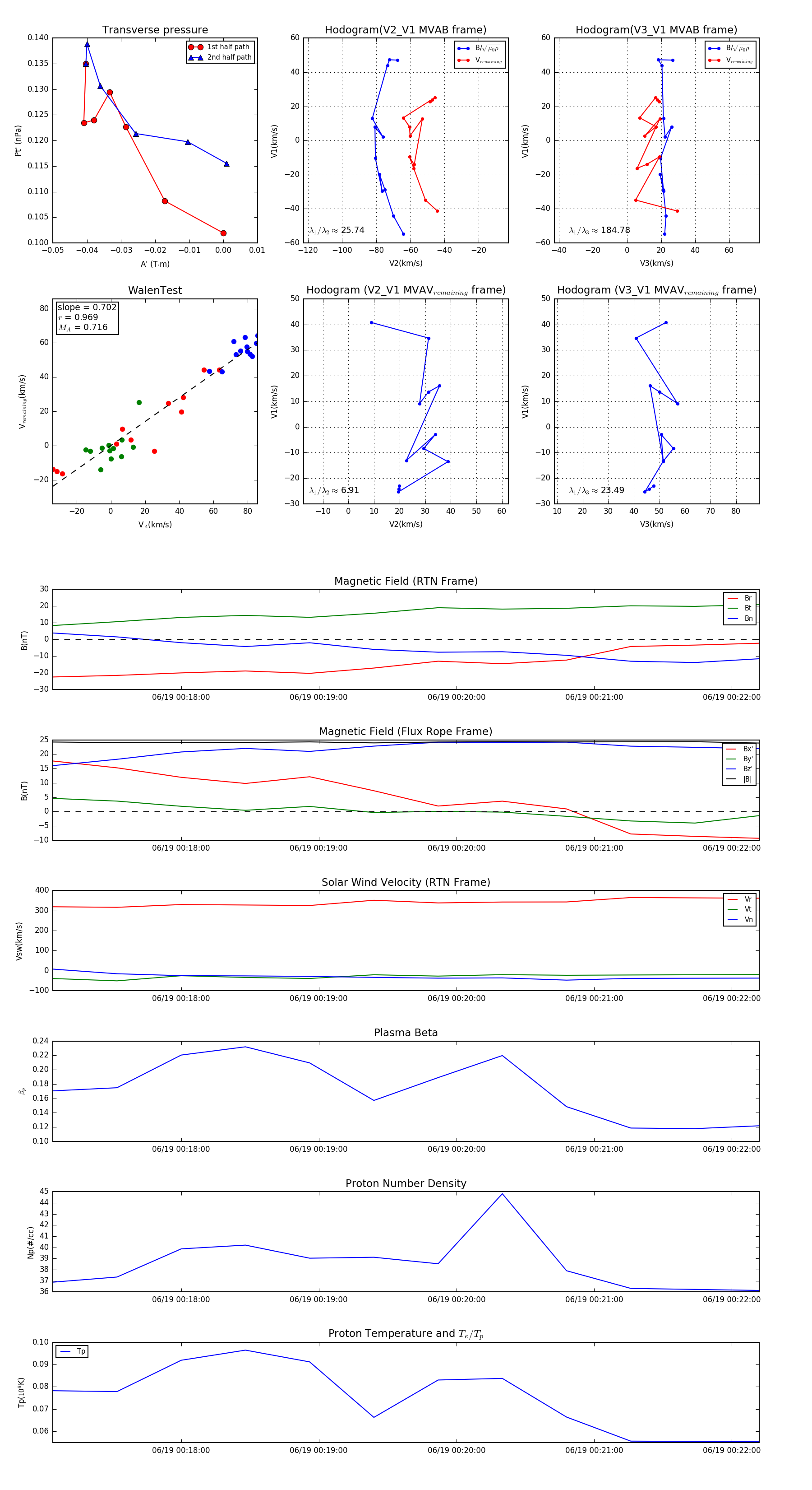
Flux Rope in 2024

Flux Rope Event 2024-06-19 00:17:04 ~ 2024-06-19 00:22:12 (309 seconds)


plot