HOME   LIST
‹–   –›

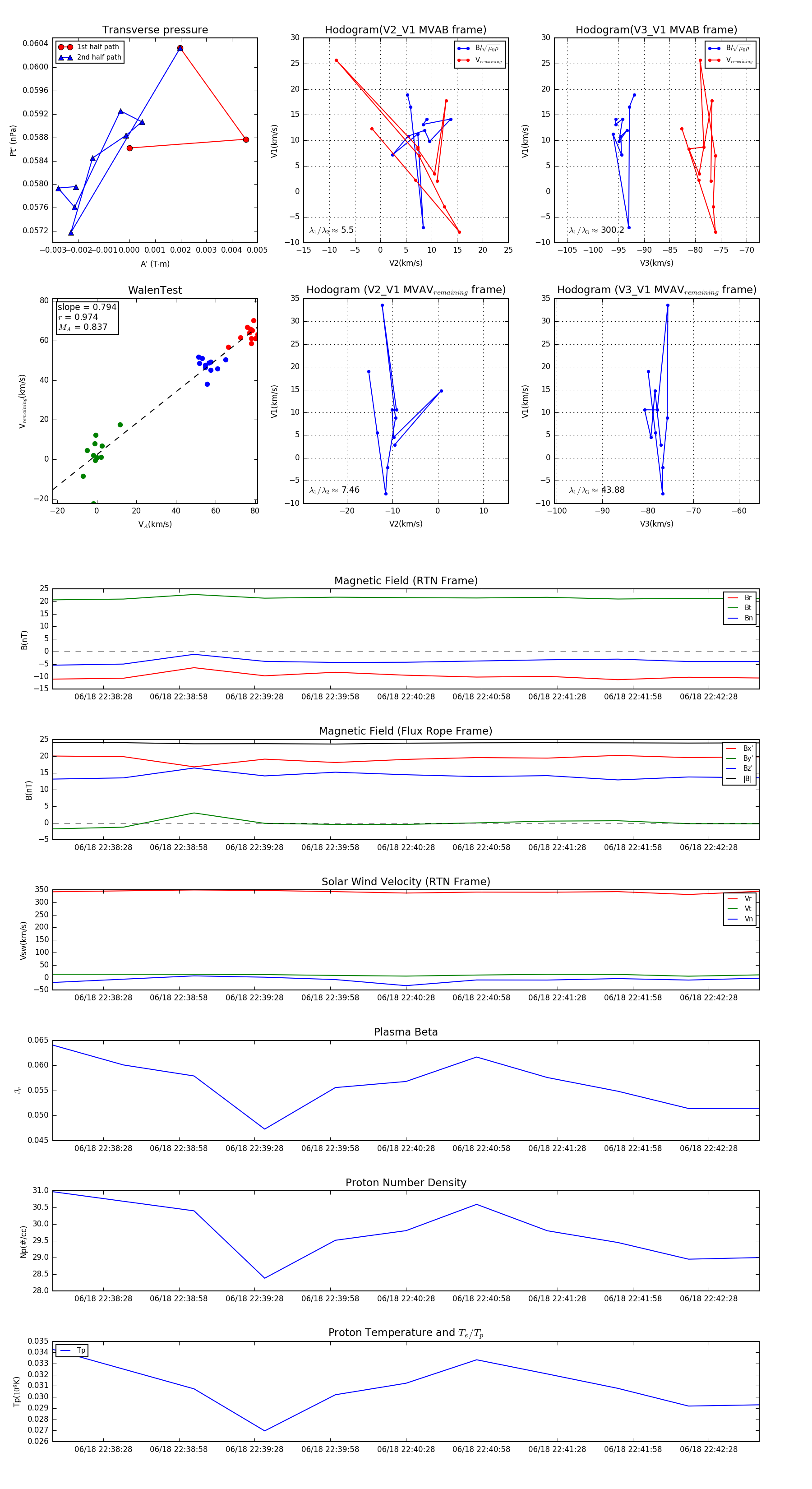
Flux Rope in 2024

Flux Rope Event 2024-06-18 22:38:08 ~ 2024-06-18 22:42:48 (281 seconds)


plot