HOME   LIST
‹–   –›

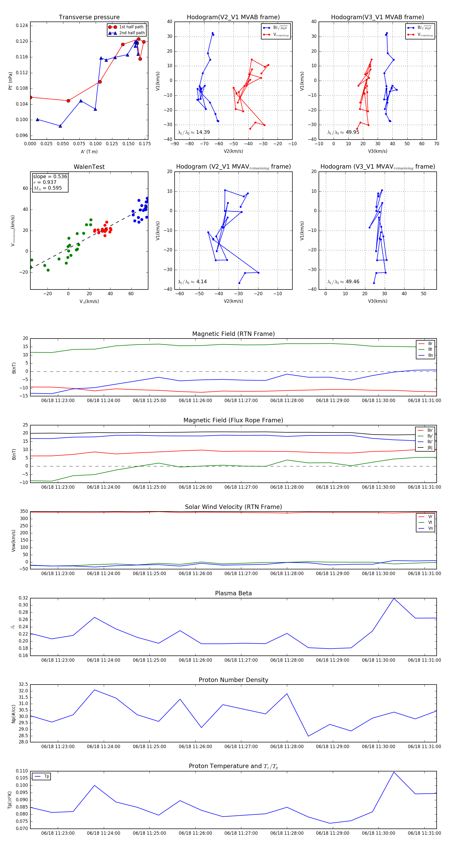
Flux Rope in 2024

Flux Rope Event 2024-06-18 11:22:24 ~ 2024-06-18 11:31:16 (533 seconds)


plot