HOME   LIST
‹–   –›

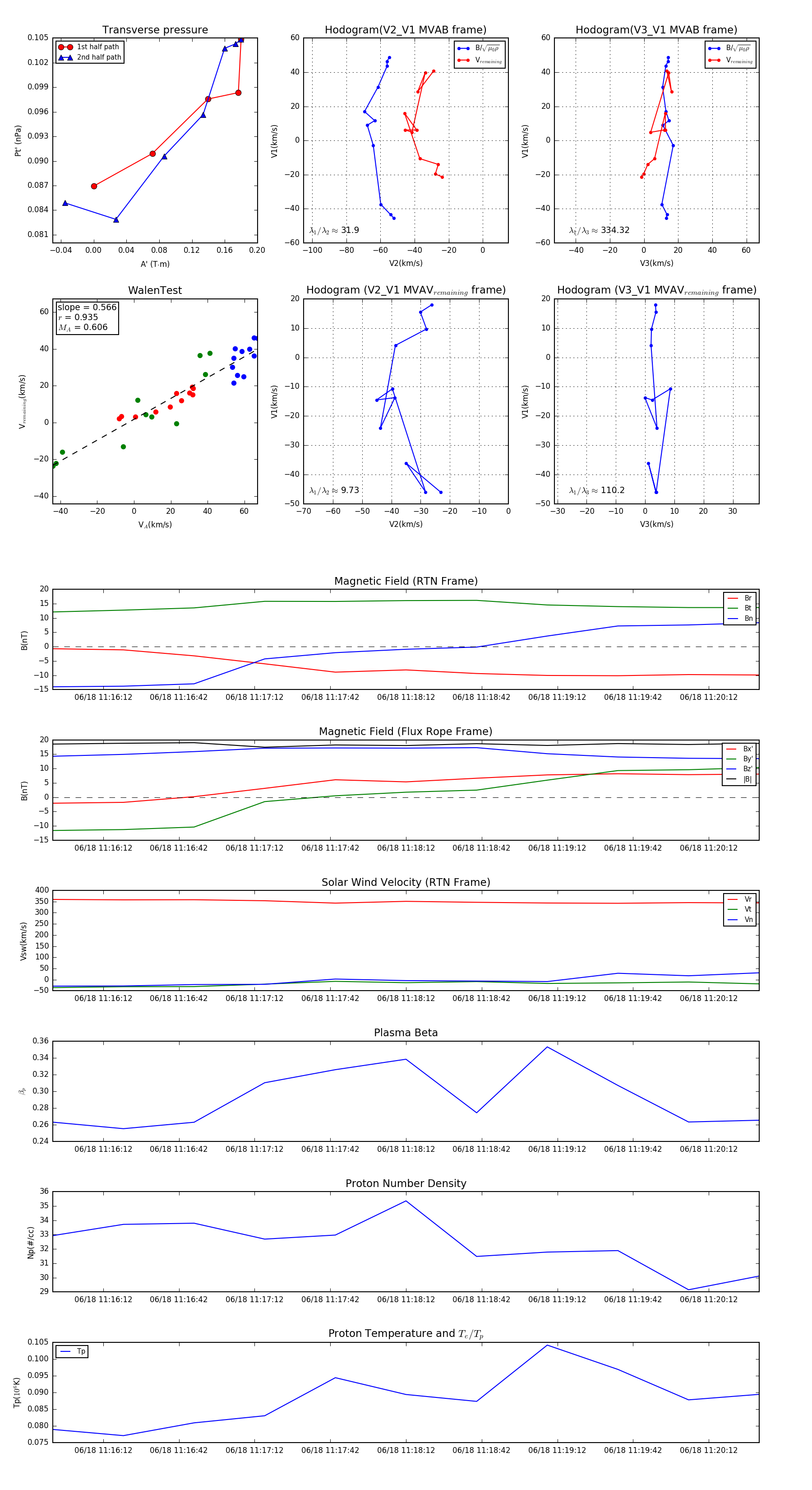
Flux Rope in 2024

Flux Rope Event 2024-06-18 11:15:52 ~ 2024-06-18 11:20:32 (281 seconds)


plot