HOME   LIST
‹–   –›

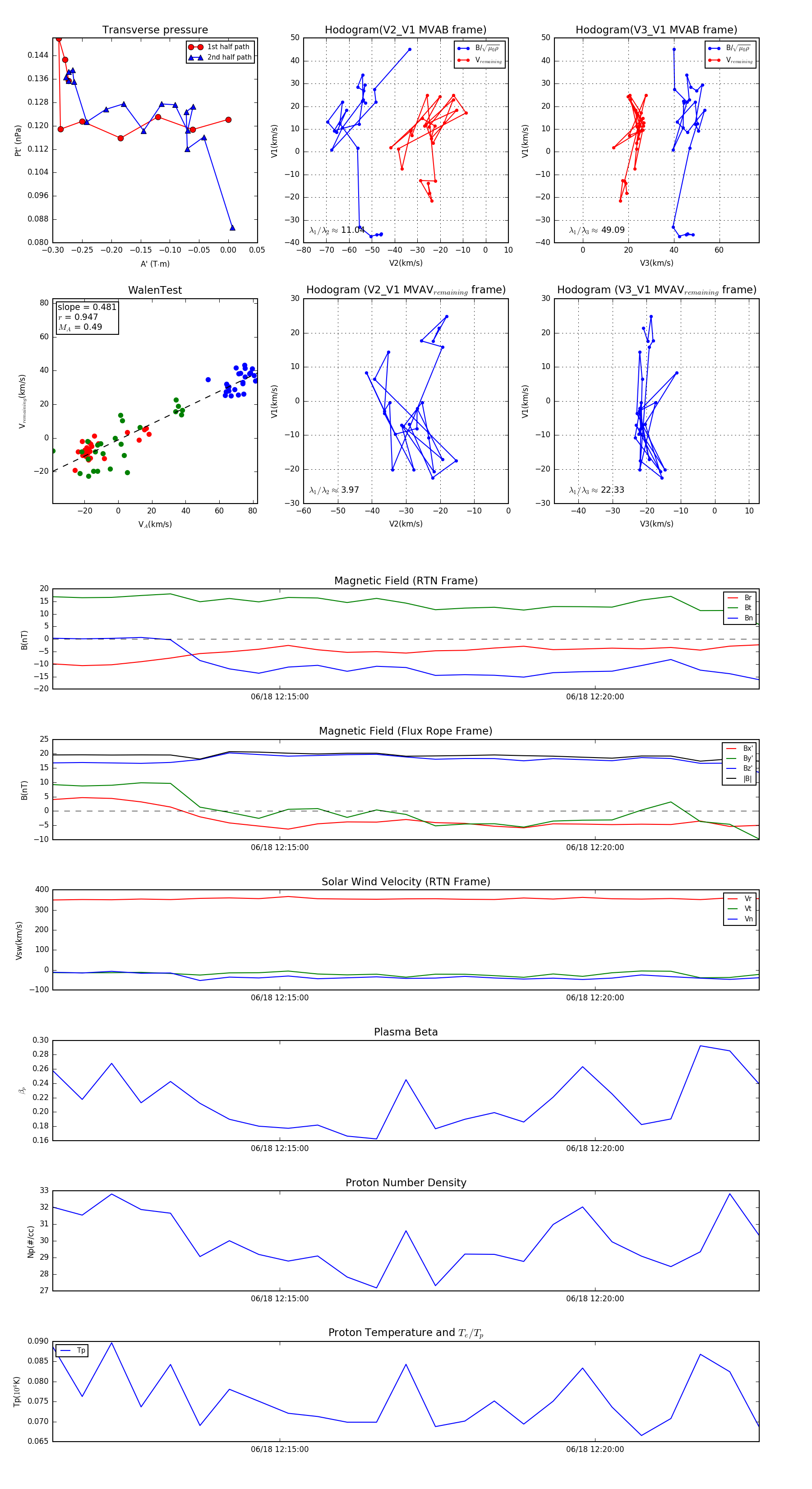
Flux Rope in 2024

Flux Rope Event 2024-06-18 12:11:24 ~ 2024-06-18 12:22:36 (673 seconds)


plot