HOME   LIST
‹–   –›

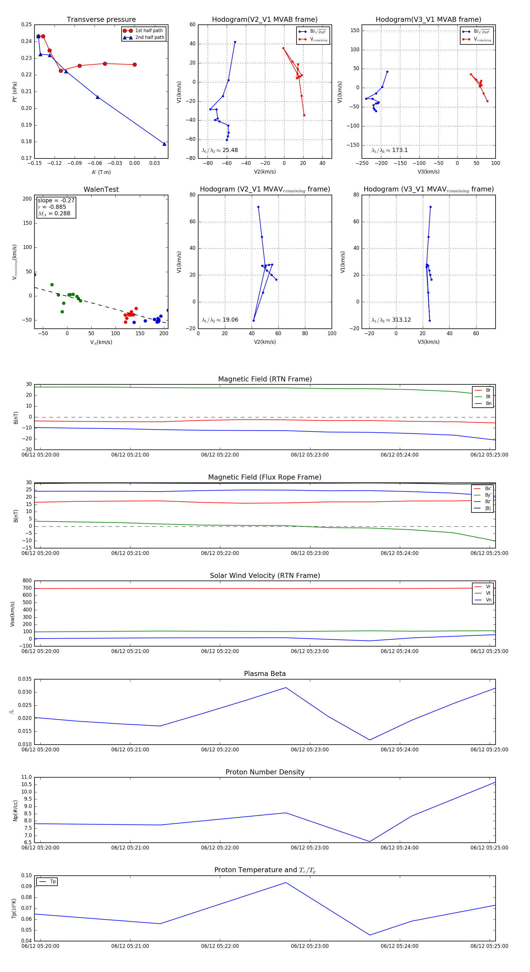
Flux Rope in 2024

Flux Rope Event 2024-06-12 05:19:56 ~ 2024-06-12 05:25:04 (309 seconds)


plot