HOME   LIST
‹–   –›

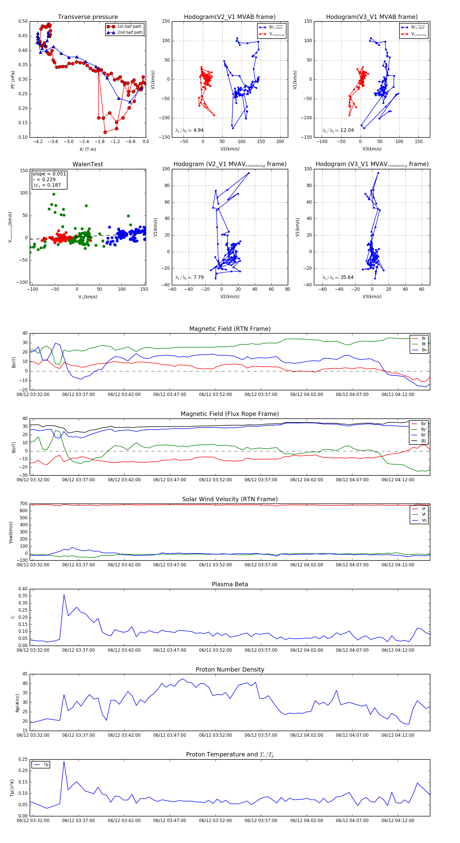
Flux Rope in 2024

Flux Rope Event 2024-06-12 03:31:40 ~ 2024-06-12 04:15:32 (2633 seconds)


plot