HOME   LIST
‹–   –›

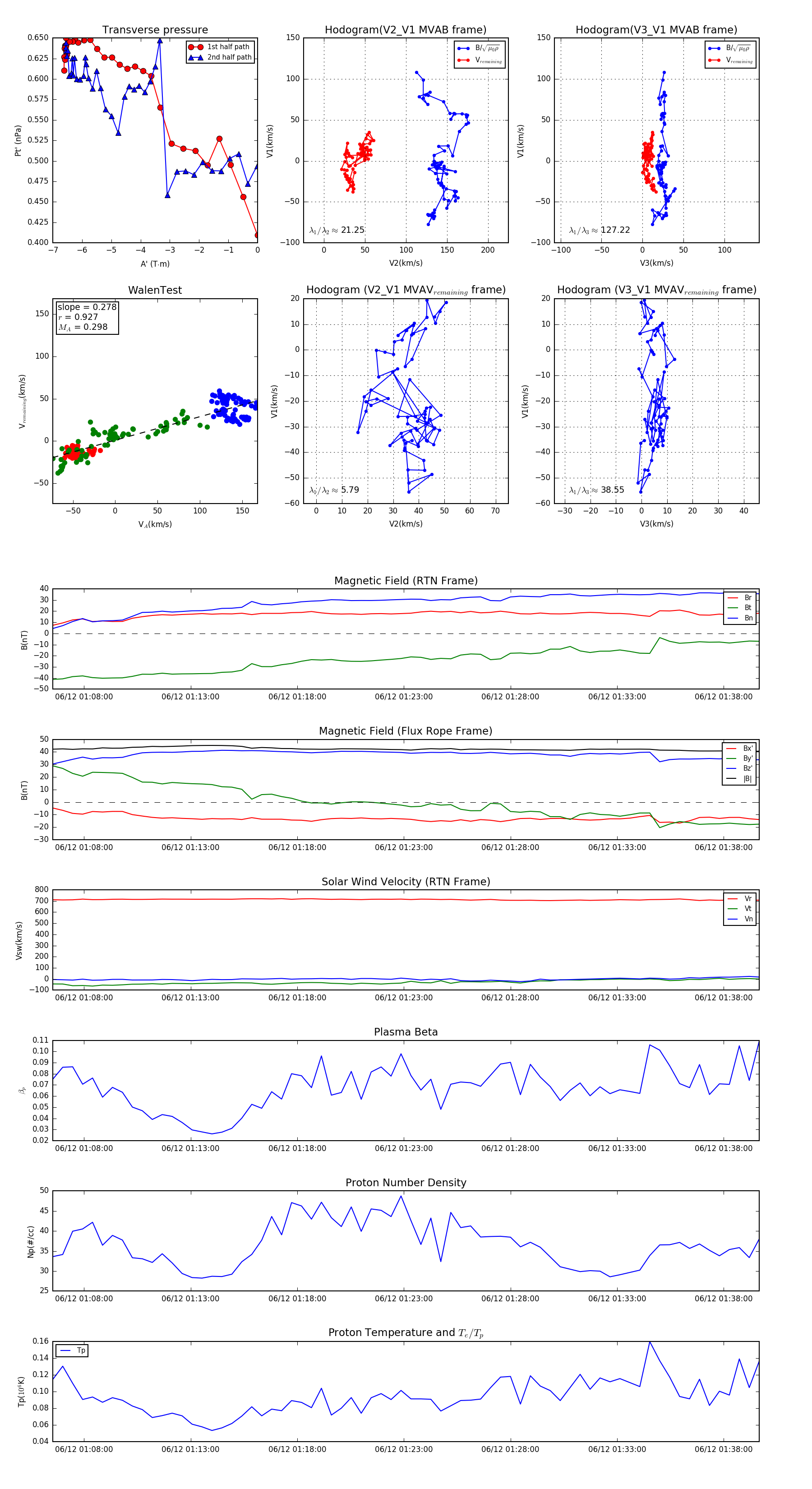
Flux Rope in 2024

Flux Rope Event 2024-06-12 01:06:32 ~ 2024-06-12 01:39:40 (1989 seconds)


plot