HOME   LIST
‹–   –›

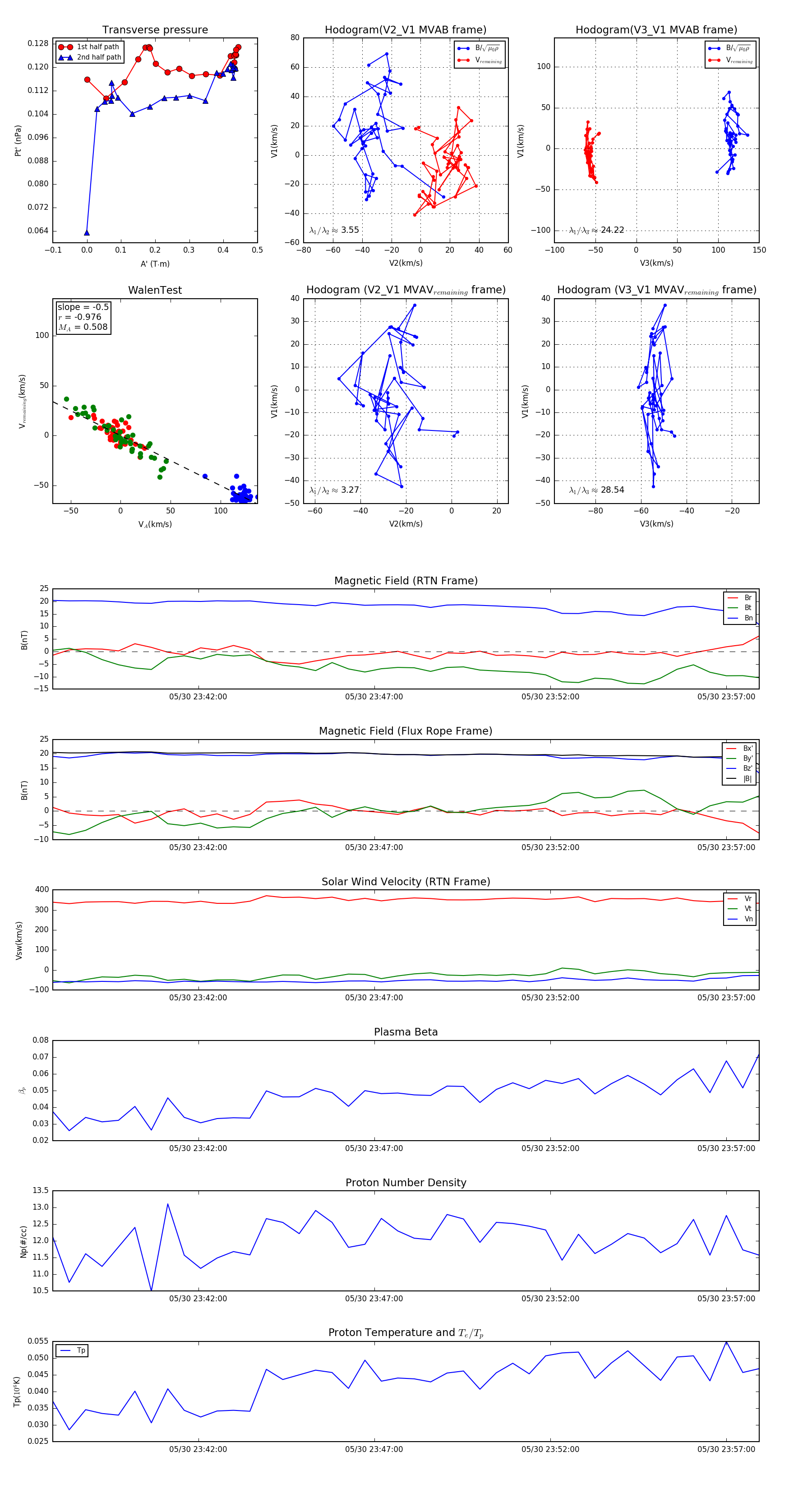
Flux Rope in 2024

Flux Rope Event 2024-05-30 23:37:52 ~ 2024-05-30 23:57:56 (1205 seconds)


plot