HOME   LIST
‹–   –›

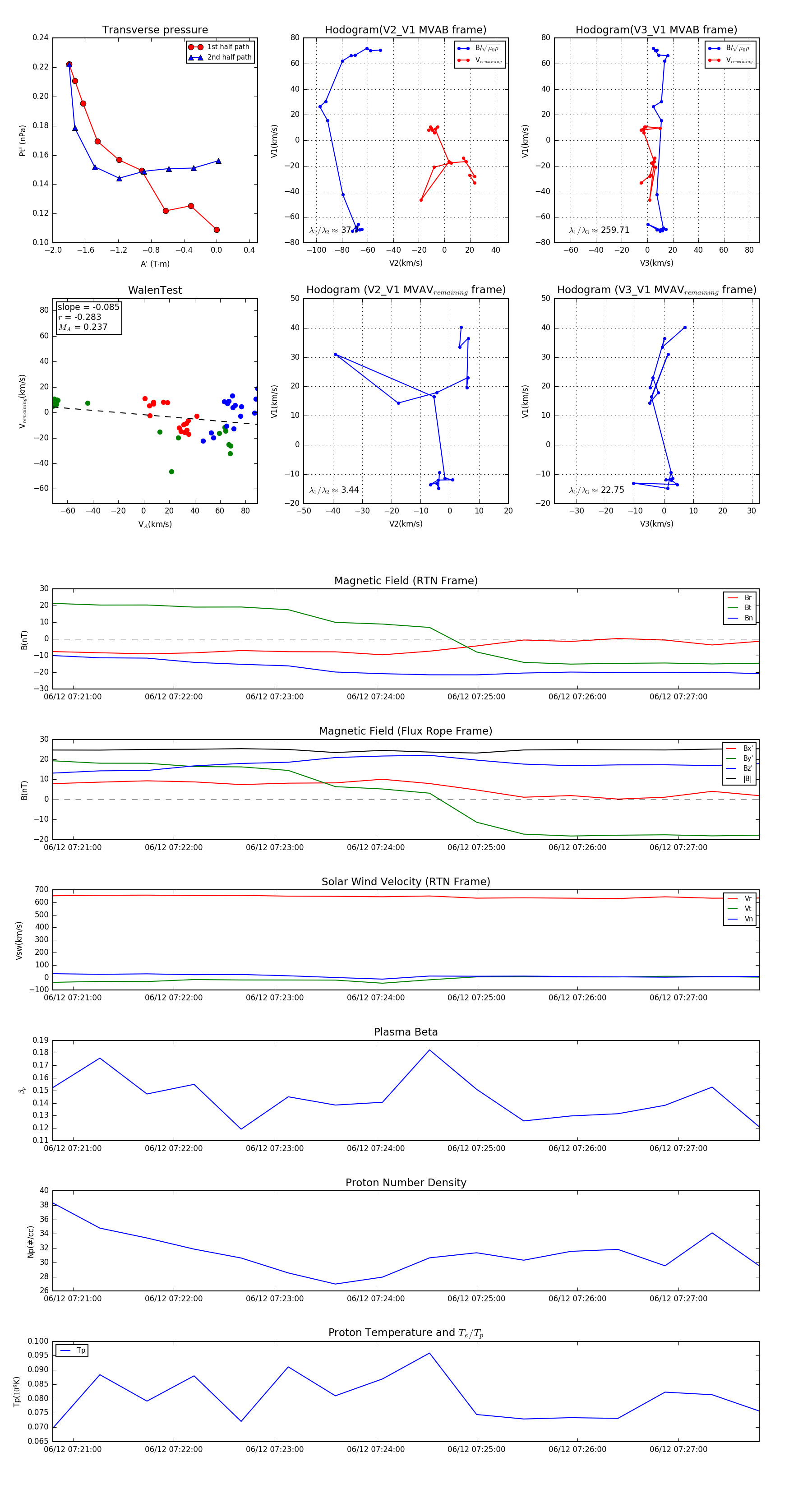
Flux Rope in 2024

Flux Rope Event 2024-06-12 07:20:48 ~ 2024-06-12 07:27:48 (421 seconds)


plot