HOME   LIST
‹–   –›

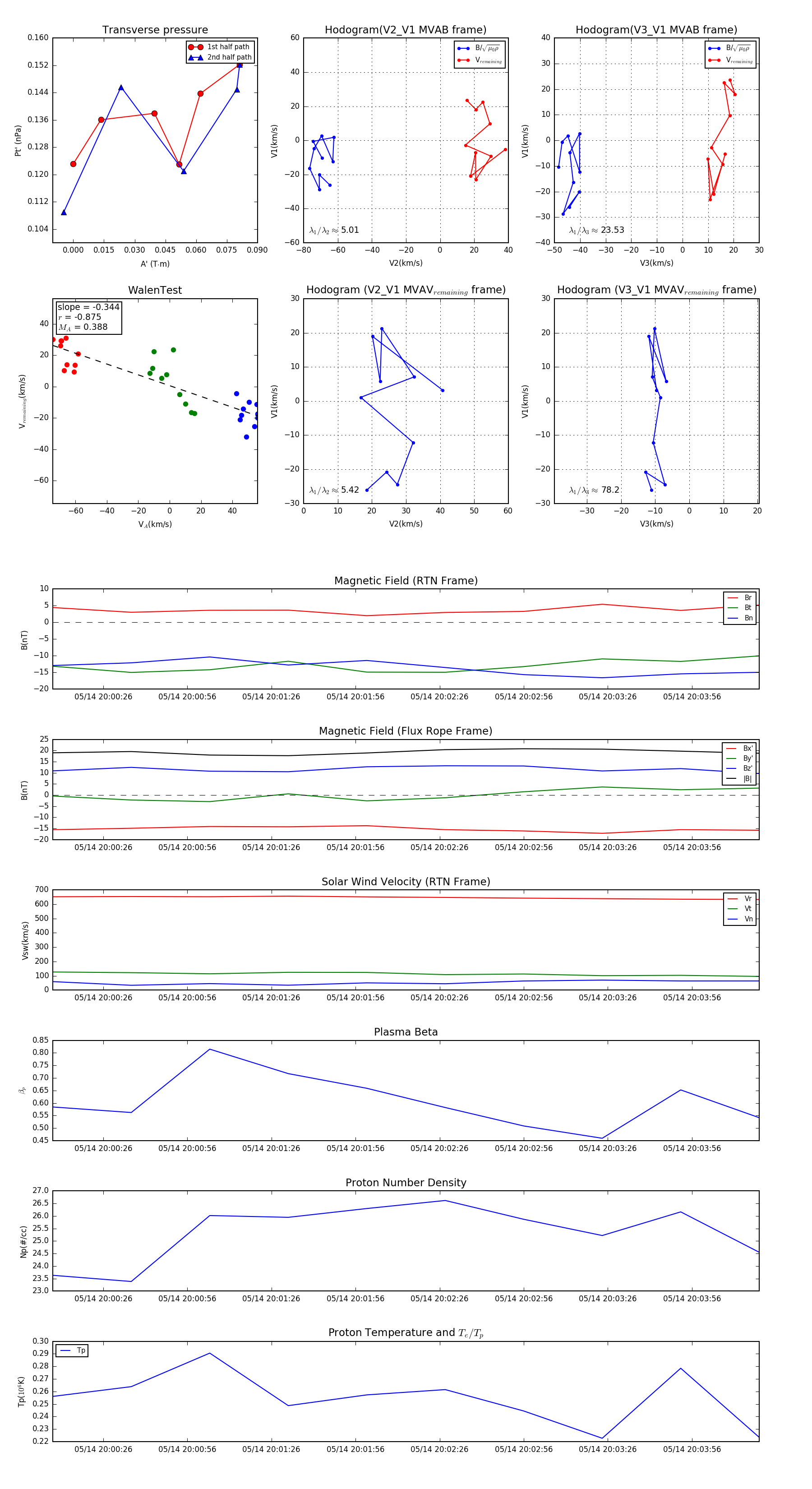
Flux Rope in 2024

Flux Rope Event 2024-05-14 20:00:08 ~ 2024-05-14 20:04:20 (253 seconds)


plot