HOME   LIST
‹–   –›

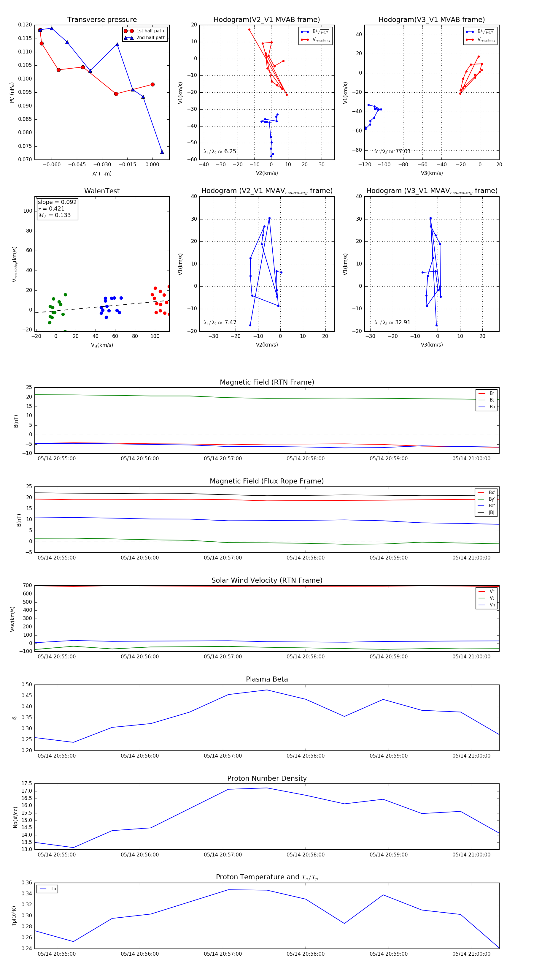
Flux Rope in 2024

Flux Rope Event 2024-05-14 20:54:44 ~ 2024-05-14 21:00:20 (337 seconds)


plot