HOME   LIST
‹–   –›

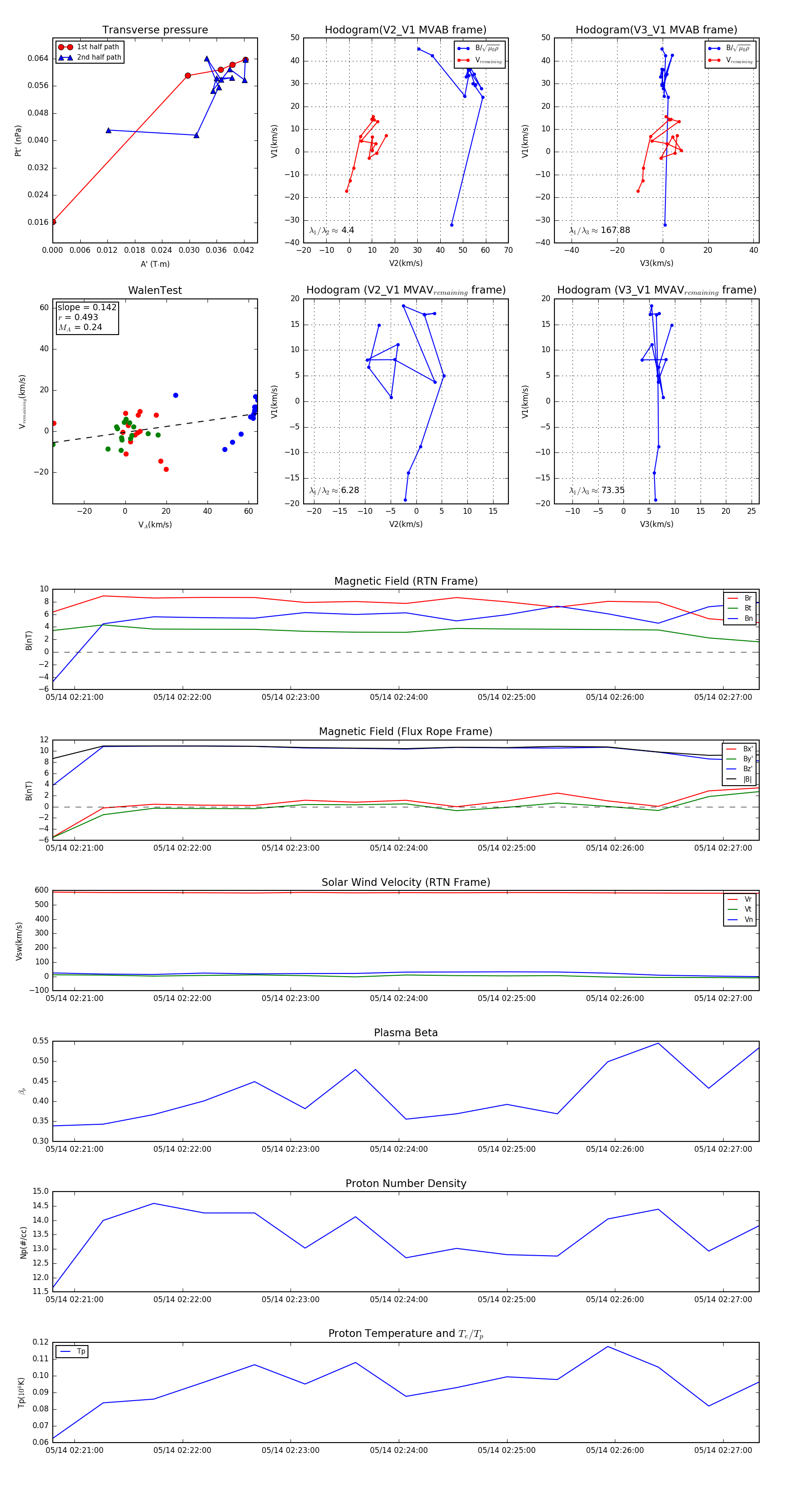
Flux Rope in 2024

Flux Rope Event 2024-05-14 02:20:48 ~ 2024-05-14 02:27:20 (393 seconds)


plot