HOME   LIST
‹–   –›

Flux Rope in 2024

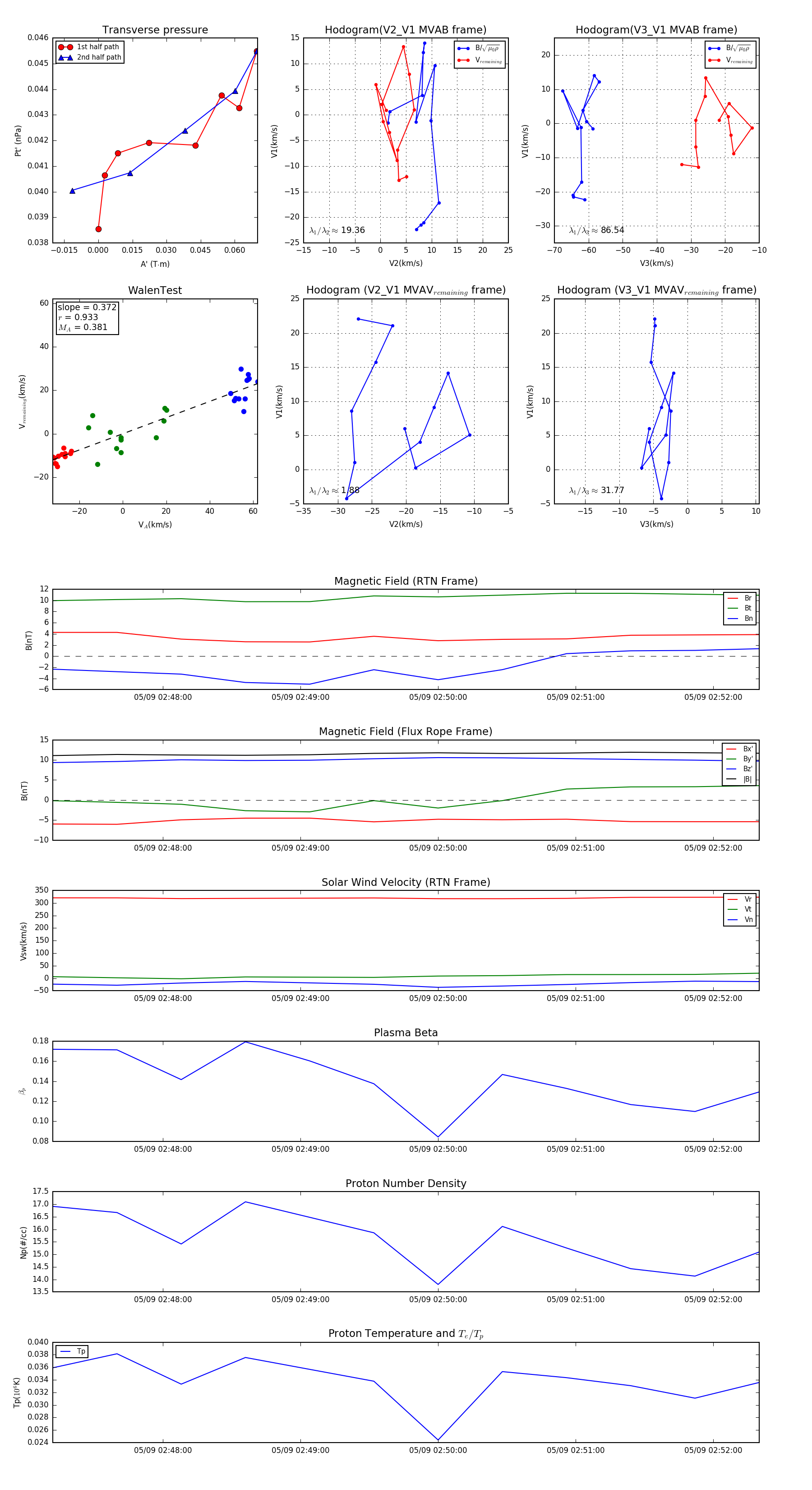
Flux Rope Event 2024-05-09 02:47:12 ~ 2024-05-09 02:52:20 (309 seconds)


plot