HOME   LIST
‹–   –›

Flux Rope in 2024

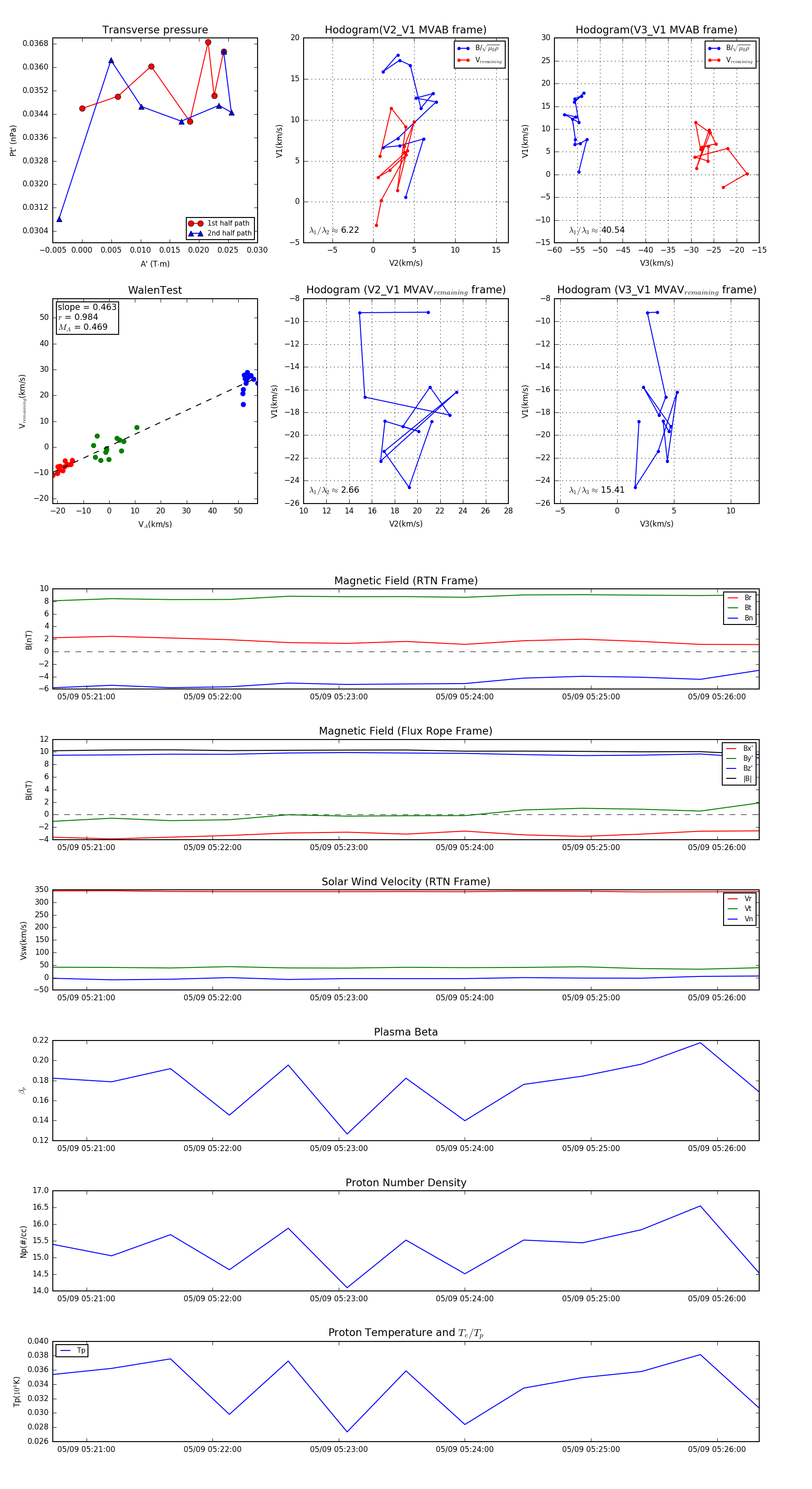
Flux Rope Event 2024-05-09 05:20:44 ~ 2024-05-09 05:26:20 (337 seconds)


plot