HOME   LIST
‹–   –›

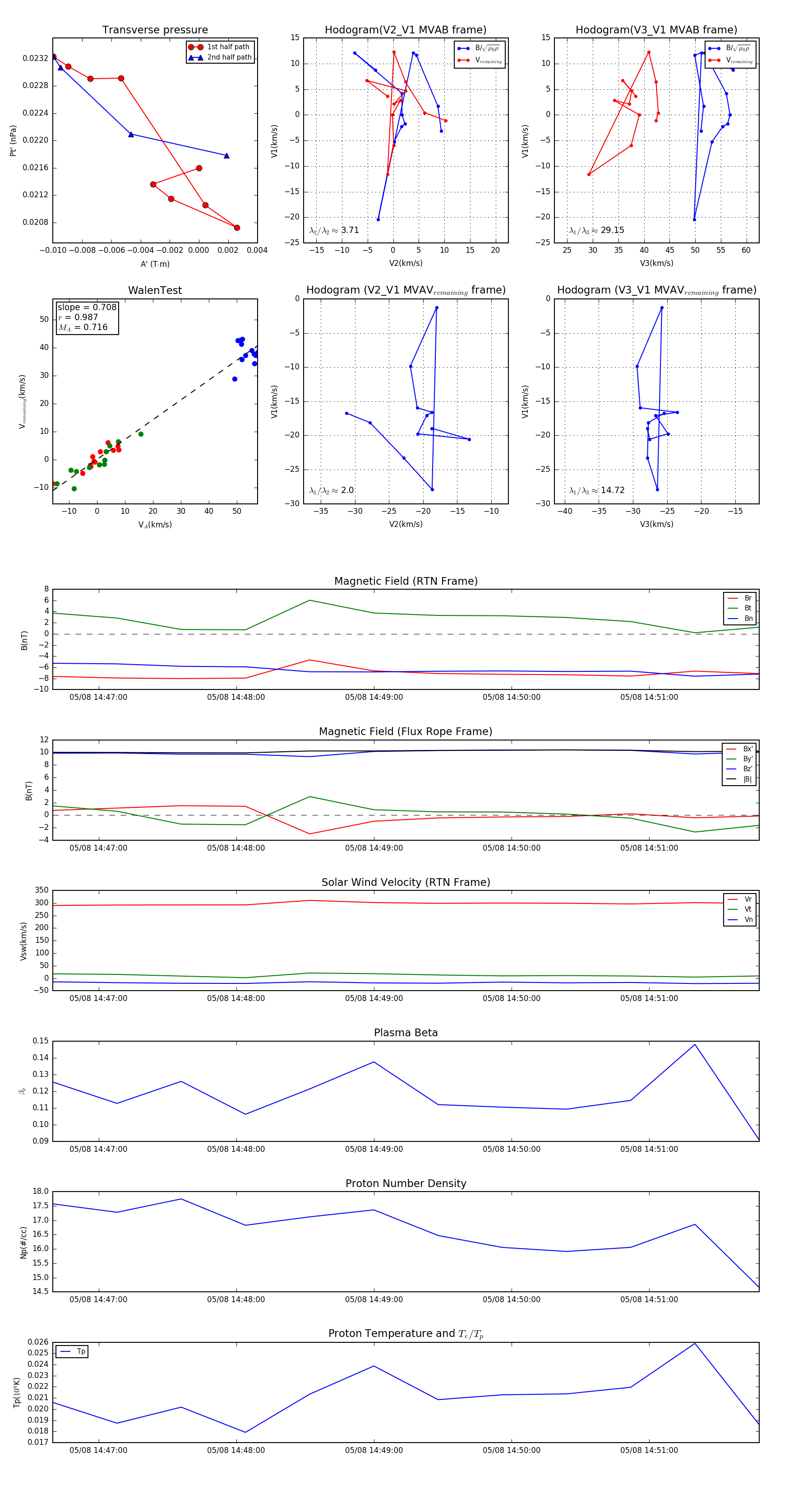
Flux Rope in 2024

Flux Rope Event 2024-05-08 14:46:40 ~ 2024-05-08 14:51:48 (309 seconds)


plot