HOME   LIST
‹–   –›

Flux Rope in 2024

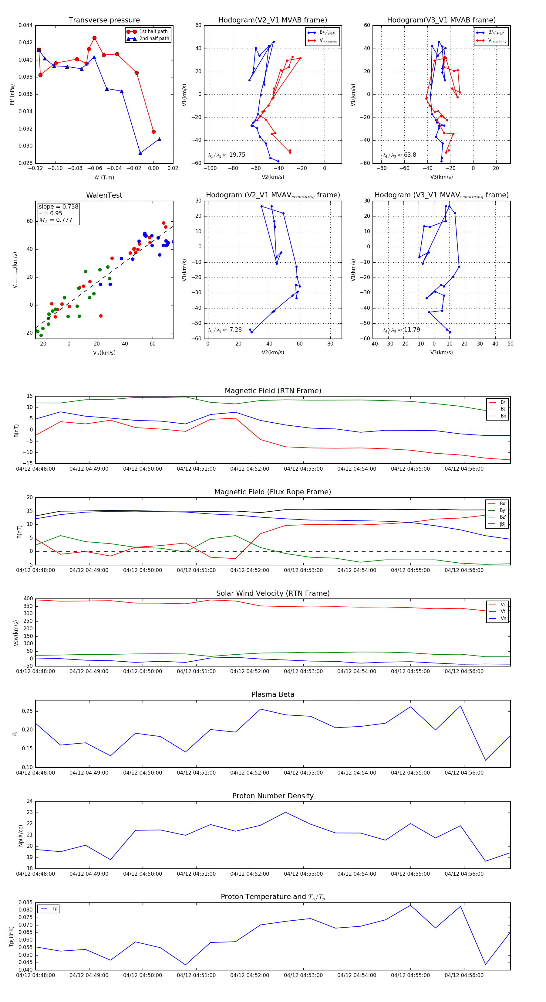
Flux Rope Event 2024-04-12 04:48:00 ~ 2024-04-12 04:56:52 (533 seconds)


plot