HOME   LIST
‹–   –›

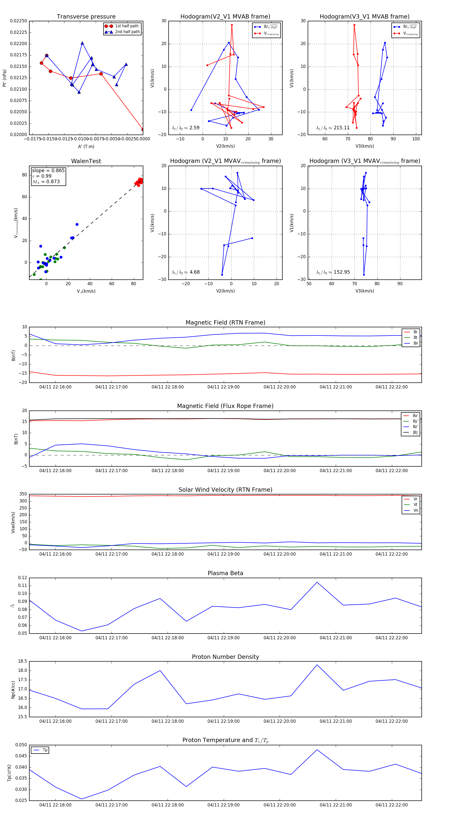
Flux Rope in 2024

Flux Rope Event 2024-04-11 22:15:32 ~ 2024-04-11 22:22:32 (421 seconds)


plot