HOME   LIST
‹–   –›

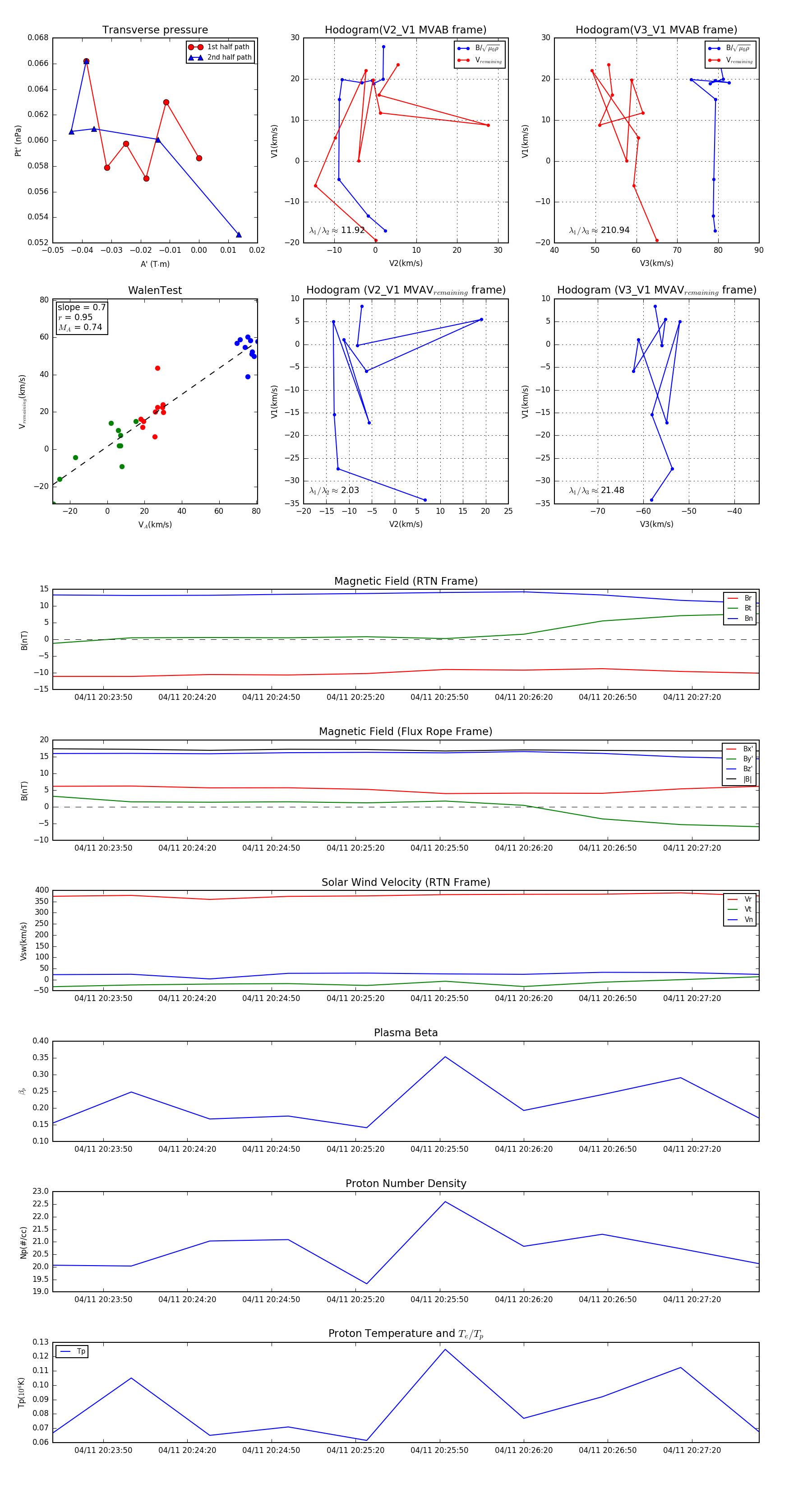
Flux Rope in 2024

Flux Rope Event 2024-04-11 20:23:32 ~ 2024-04-11 20:27:44 (253 seconds)


plot