HOME   LIST
‹–   –›

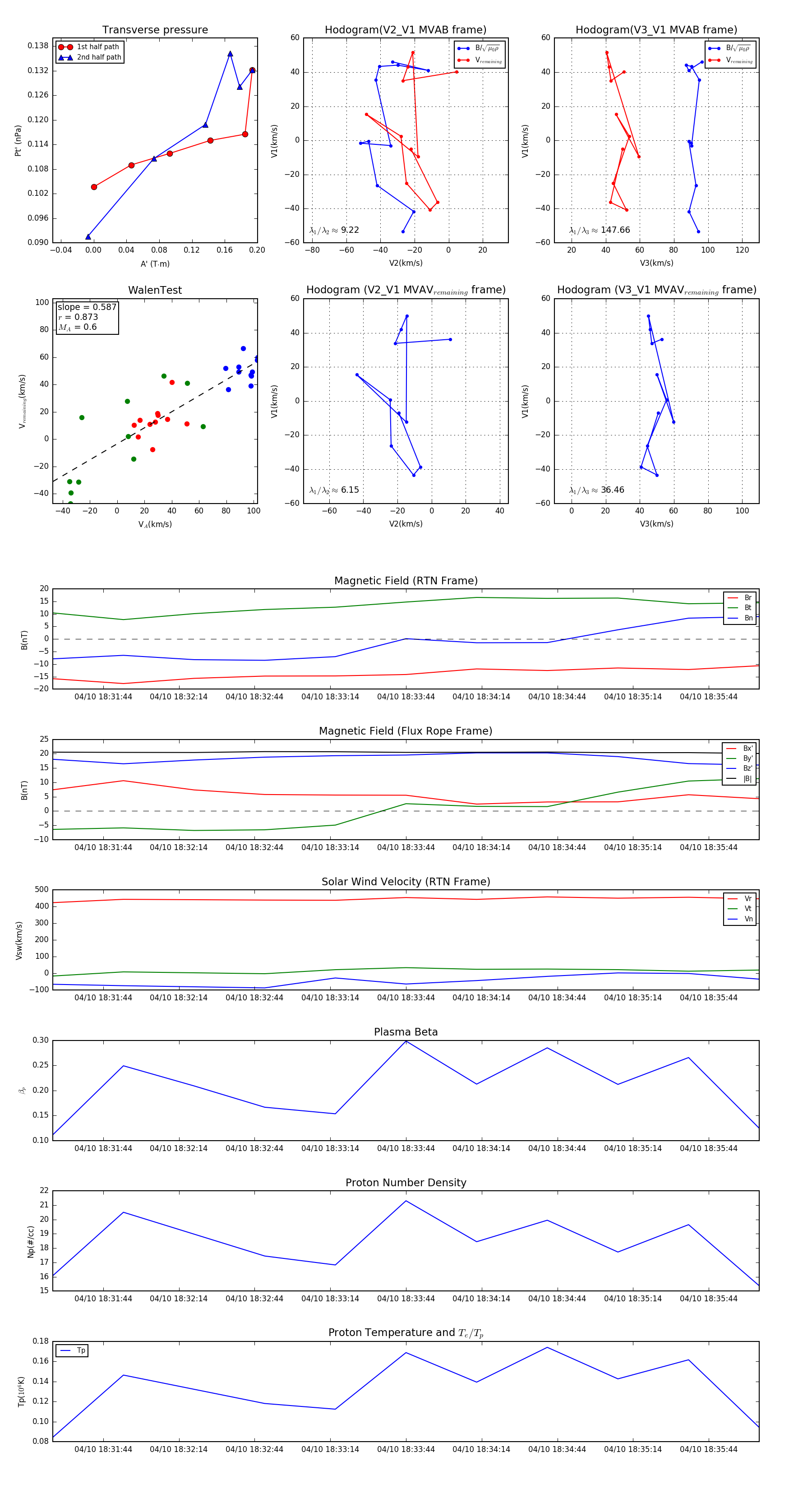
Flux Rope in 2024

Flux Rope Event 2024-04-10 18:31:24 ~ 2024-04-10 18:36:04 (281 seconds)


plot