HOME   LIST
‹–   –›

Flux Rope in 2024

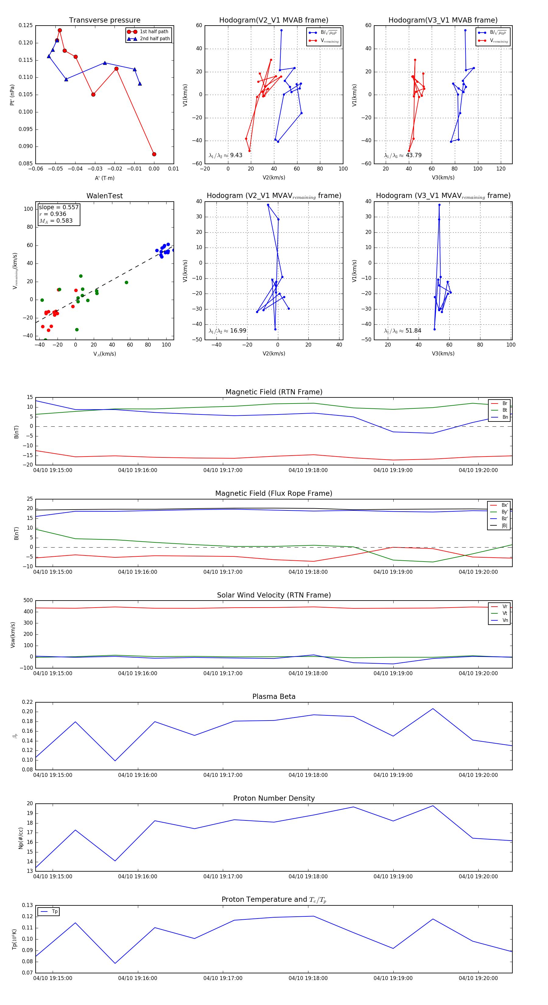
Flux Rope Event 2024-04-10 19:14:48 ~ 2024-04-10 19:20:24 (337 seconds)


plot