HOME   LIST
‹–   –›

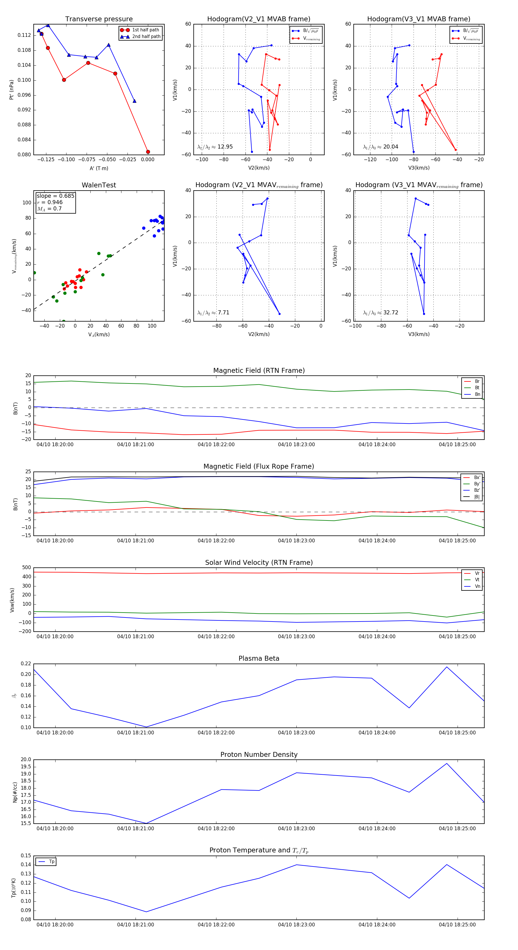
Flux Rope in 2024

Flux Rope Event 2024-04-10 18:19:44 ~ 2024-04-10 18:25:20 (337 seconds)


plot